Autorização e confirmação (Authorization)
stable
O processo de autorização consiste numa série de análises internas realizadas pelo Bankly para autorizar o processamento de uma transação com um cartão.
Após a autorização, ocorre o processo de confirmação, no qual o valor é de fato liquidado e o dinheiro é depositado na conta do recebedor.
Todos os eventos relacionados à autorização e à confirmação de transações com o cartão serão comunicados ao destinatário através de mensagens.
Pré-requisitos
Para receber esses eventos, o parceiro deverá:
- Configurar previamente o recebedor de eventos do webhook.
- Conhecer a estrutura básica dos eventos que acompanha o objeto
data
.
Informações sobre os eventos
Contexto e nome do evento
Os campos context
e name
poderão variar de acordo com a tabela a seguir:
context | name | Descrição |
---|---|---|
Authorization | TRANSACTION_WAS_PROCESSED | A transação foi processada, podendo ter sido aprovada ou não. Este evento pode ser disparado individualmente caso a transação não seja autorizada ou quando é enviado um voucher por meio de uma autorização (sem uma compra efetuada). |
Authorization | NETWORK_VALIDATION_WAS_PROCESSED | O resultado da validação acatado pela rede de cartões foi processado, indicando a aprovação ou reprovação da transação de débito pela bandeira. |
Authorization | TRANSACTION_WAS_REVERTED | A transação foi revertida parcial ou totalmente. |
Authorization | TRANSACTION_WAS_EXPIRED | O tempo de reserva de saldo da transação expirou e a transação foi revertida. Esse fluxo ocorre em transações pré-pagas. |
Authorization | CONFIRMATION_WAS_PROCESSED | A transação foi confirmada parcial ou totalmente. |
Authorization | CANCELATION_WAS_PROCESSED | A transação foi cancelada. |
Authorization | VOUCHER_WAS_PROCESSED | O voucher (crédito) foi lançado na conta do cliente. |
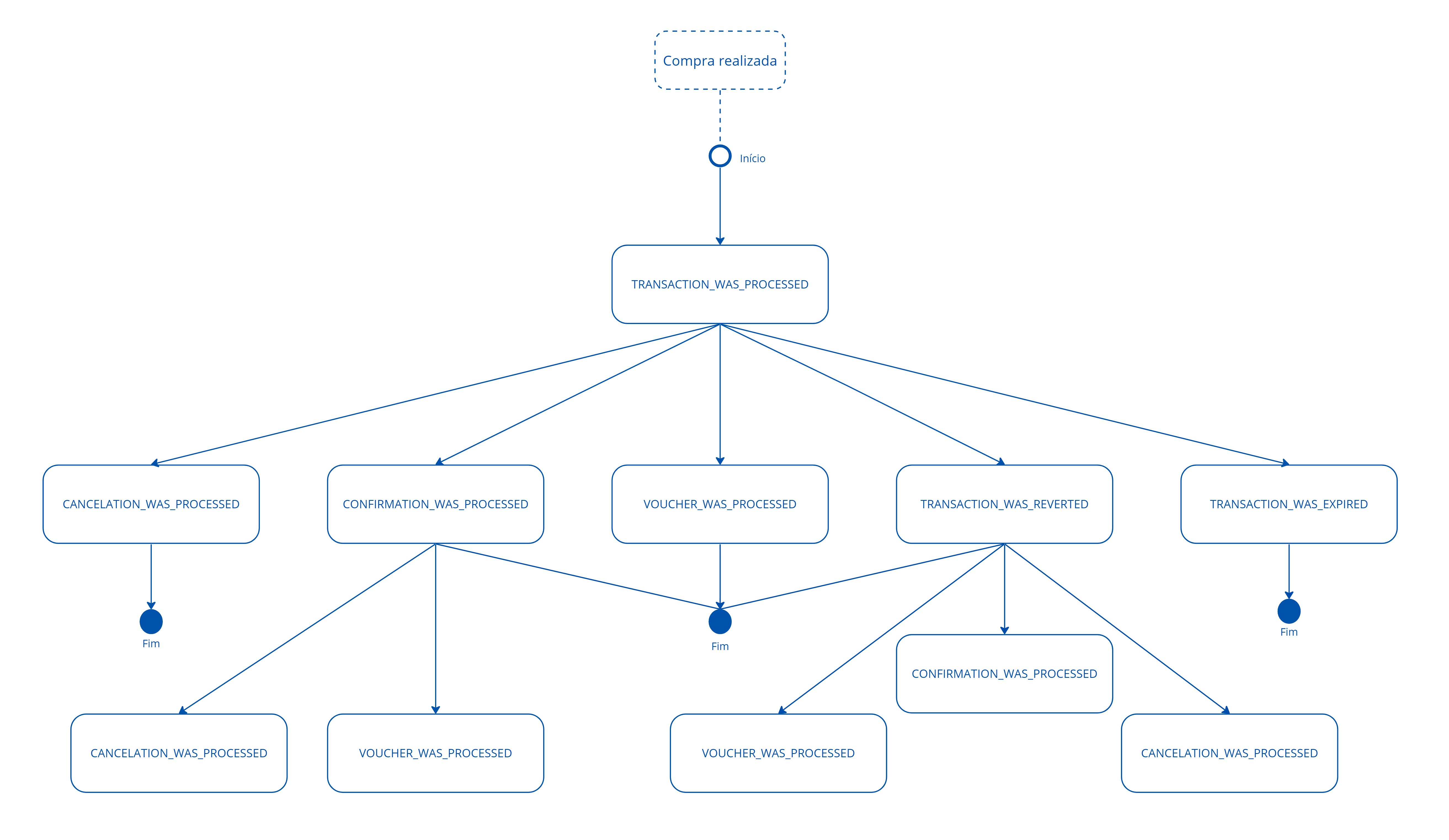
Fluxo dos eventos
Os fluxogramas a seguir descrevem a sequência em que os eventos ocorrem. Clique na imagem para ampliá-la:


ImportanteÉ possível que os eventos TRANSACTION_WAS_PROCESSED e VOUCHER_WAS_PROCESSED sejam disparados isoladamente. Verifique o tipo de transação e o seu resultado para maior esclarecimento.
Identificador (entityId
)
entityId
)O campo entityId
é o identificador da entidade emissora do evento e seu valor depende do contexto de sua emissão.
No contexto de autorização, o entityId
é o identificador único da transação (authorizationTransactionId
).
Dados dos eventos
TRANSACTION_WAS_PROCESSED
Este evento sinaliza que a transação foi processada, podendo ser aprovada ou não. Ele pode ser disparado individualmente caso a transação não seja autorizada ou quando é enviado um voucher por meio de uma autorização (sem uma compra efetuada).
Descrição do objeto data
do evento
data
do eventoO objeto data
traz detalhes específicos do contexto em que o evento ocorre. Neste caso, o objeto trará os campos de acordo com a tabela:
Nome | Tipo | Descrição |
---|---|---|
account | object | Objeto que contém informações sobre a conta bancária. |
account.branch | string | Número da agência. |
account.number | string | Número da conta. |
account.bank | object | Informações sobre o banco da conta. |
account.bank.ispb | string | ISPB do banco. |
account.bank.code | string | Código do banco. |
account.bank.name | string | Nome do banco. |
amount | object | Informações sobre o valor da transação. |
amount.value | number | Valor da transação. |
amount.currency | string | Código da moeda (ISO-4217). |
withoutFeeAmount | object | Valor da transação sem taxas. |
withoutFeeAmount.value | number | Valor sem taxas. |
withoutFeeAmount.currency | string | Código da moeda (ISO-4217). |
iofAmount | object | Valor calculado do IOF. |
iofAmount.value | number | Valor do IOF. |
iofAmount.currency | string | Código da moeda (ISO-4217). |
markupAmount | object | Valor calculado do markup. |
markupAmount.value | number | Valor do markup. |
markupAmount.currency | string | Código da moeda (ISO-4217). |
withdrawalFeeAmount | object | Tarifa de saque (somente para saques). |
withdrawalFeeAmount.value | number | Valor da tarifa de saque. |
withdrawalFeeAmount.currency | string | Código da moeda (ISO-4217). |
fees | object | Informações sobre taxas da transação. |
fees.markup | number | Percentual do markup. |
fees.iof | number | Percentual do IOF. |
fees.dollarExchangeRate | object | Cotação atual do dólar em reais. |
fees.dollarExchangeRate.value | number | Valor da cotação. |
fees.dollarExchangeRate.currency | string | Código da moeda (ISO-4217). |
deniedRules | array of strings | Motivos pelos quais a transação foi negada. |
status | string | Situação da transação: “SUCCESS” ou “DENIED”. |
transactionTimeStamp | string | Data e hora da transação (ISO 8601 - UTC). |
channel | object | Informações sobre o canal da rede de cartões. |
channel.settlement | object | Valor da transação sem taxas. |
channel.settlement.value | number | Valor sem taxas. |
channel.settlement.currency | string | Código da moeda (ISO-4217). |
channel.localAmount | object | Valor da transação sem taxas. |
channel.localAmount.value | number | Valor sem taxas. |
channel.localAmount.currency | string | Código da moeda (ISO-4217). |
channel.entryMode | object | Modo de entrada do cartão. |
channel.entryMode.code | string | Código do modo de entrada (ISO-8583). |
channel.entryMode.description | string | Descrição do modo de entrada. |
channel.entryMode.cardPresent | boolean | Indica se o cartão estava presente. |
channel.authorizationCode | string | Identificador da transação da rede do cartão. |
channel.transactionType | object | Tipo da transação (ISO-8583). |
channel.transactionType.code | string | Código da transação. |
channel.transactionType.description | string | Descrição do tipo de transação. |
channel.wallet | object | Informações sobre a carteira utilizada. |
channel.wallet.code | string | Código da carteira. |
channel.wallet.name | string | Nome da carteira. |
channel.retrievalReferenceNumber | string | Identificador da transação da rede do cartão. |
channel.merchant | object | Informações sobre o estabelecimento (merchant). |
channel.merchant.mcc | string | Código MCC da transação. |
channel.merchant.mcg | string | Descrição do tipo MCC. |
channel.merchant.city | string | Cidade do merchant. |
channel.merchant.stateOrCountryCode | string | Código do estado ou país do merchant. |
channel.merchant.state | string | Estado do merchant. |
channel.merchant.name | string | Nome do merchant. |
channel.merchant.zipCode | string | Código postal do merchant. |
channel.merchant.terminalId | string | Identificador do terminal do merchant. |
channel.merchant.acquirerCode | string | Código do credenciador. |
channel.numberOfInstallments | number | Quantidade de parcelas. |
channel.mti | string | MTI (Message Type Indicator). |
channel.processingCode | string | Identificador do tipo de transação. |
channel.passwordPresent | boolean | Indica se a senha foi informada. |
channel.preAuthorization | boolean | Indica se foi pré-autorizada. |
authorizationId | number | Identificador da autorização. |
channel.name | string | Nome do canal (ex: “CARD_NETWORK”). |
channel.responseCode | string | Código de resposta da transação. |
authorizationTransactionId | string | ID da transação gerado pela plataforma Bankly. |
card | object | Informações sobre o cartão utilizado. |
card.proxy | string | Código identificador do cartão. |
card.alias | string | Apelido do cartão. |
card.function | string | Função do cartão: “Pre”, “Pos” ou “Debit”. |
card.type | string | Tipo do cartão: “Physical” ou “Virtual”. |
card.programId | string | Identificador do programa do cartão. |
card.fourLastDigits | string | Quatro últimos dígitos do cartão. |
card.limit | object | Informações sobre limite da transação. |
card.limit.available | number | Limite disponível. |
card.limit.total | number | Limite total. |
card.limit.max | number | Limite máximo. |
card.expirationDate | string | Data de expiração do cartão. |
threeDomainSecurity | object | Informações sobre 3DS da transação. |
threeDomainSecurity.ucaf | string | Dado de autenticação universal do titular. |
threeDomainSecurity.eletronicCommerceIndicator | string | Código identificador de comércio eletrônico. |
threeDomainSecurity.onBehalfServices | object | Resultados de serviços on-behalf aplicáveis. |
threeDomainSecurity.onBehalfServices.obService | array of objects | ID do indicador de serviço. |
threeDomainSecurity.onBehalfServices.result | string | Resultado campo 1. |
threeDomainSecurity.onBehalfServices.resultTwo | string | Resultado campo 2. |
riskScore | object | Informações sobre risco de fraude. |
riskScore.score | string | Pontuação de risco. |
riskScore.reasonCode | string | Código do motivo do risco. |
riskScore.reasonCodeTwo | string | Pontuação de risco da regra. |
fraudScore | object | Informações sobre fraude. |
fraudScore.score | string | Pontuação de fraude. |
fraudScore.reasonCode | string | Código do motivo da regra de risco. |
antiFraudValidationResults[].groupCode | string | Código do grupo de regra negada. |
antiFraudValidationResults[].processRecommendationCode | string | Orientações para atendimento ao cliente. |
Payload do evento
O payload abaixo exemplifica a estrutura do evento que deverá ser recebido pelo parceiro. Clique na seta para expandi-lo:
Exemplos de payloads
{
"entityId": "3af1dddc-3b71-4261-8707-81162b412e6a",
"companyKey": "COMPANY_KEY",
"name": "TRANSACTION_WAS_PROCESSED",
"timestamp": "2024-01-22T17:16:30.5847204Z",
"correlationId": "53c7ee96-e15d-497d-930a-22dc7b82f029",
"context": "Authorization",
"idempotencyKey": "53c7ee96-e15d-497d-930a-22dc7b82f029",
"data": {
"account": {
"branch": "0001",
"number": "15164",
"bank": {
"ispb": "13140088",
"code": "332",
"name": "Acesso Soluções De Pagamento S.A."
}
},
"amount": {
"value": 11,
"currency": "BRL"
},
"withoutFeeAmount": {
"value": 11,
"currency": "BRL"
},
"deniedRules": [
"BLOCKED_BY_RISK_ANALYSIS",
"ANTI_FRAUD_VALIDATION"
],
"status": "SUCCESS",
"transactionTimeStamp": "2022-11-09T21:42:02",
"channel": {
"settlement": {
"value": 11,
"currency": "USD"
},
"localAmount": {
"value": 11,
"currency": "BRL"
},
"entryMode": {
"code": "07",
"description": "PAN auto-entry via contactless M/Chip",
"cardPresent": true
},
"authorizationCode": "RZNZPW",
"transactionType": {
"code": "00",
"description": "Purchase"
},
"wallet": {
"code": "0",
"name": "Unknown"
},
"retrievalReferenceNumber": "136248133",
"merchant": {
"mcc": "5411",
"mcg": "Supermarkets",
"city": "FORTALEZA ",
"stateOrCountryCode": "BRA",
"state": "",
"name": "teste",
"zipCode": "",
"terminalId": "TM000018",
"acquirerCode": "998653213"
},
"numberOfInstallments": 1,
"processingCode": "000000",
"passwordPresent": false,
"mti": "0200",
"preAuthorization": true,
"riskScore": {
"score": "054",
"reasonCode": "54",
"reasonCodeTwo": "00"
},
"fraudScore": {
"score": "054",
"reasonCode": "54"
},
"threeDomainSecurity": {
"ucaf": "Teste",
"eletronicCommerceIndicator": "210",
"onBehalfServices": [
{
"obService": "18",
"result": "C",
"resultTwo": " "
}
]
},
"name": "CARD_NETWORK"
},
"responseCode": "63",
"authorizationTransactionId": "3af1dddc-3b71-4261-8707-81162b412e6a",
"card": {
"programId": "128",
"proxy": "0000000000000000000",
"fourLastDigits": "2817",
"alias": "Debito",
"function": "Debit",
"type": "Physical",
"expirationDate": "2025-09-24T15:03:09.680Z9"
},
"antiFraudValidationResults ": [
{
"groupCode": "CARD_111",
"processRecommendationCode": "CARD_PROCESS_111"
}
],
}
}
{
"entityId": "1339950b-3fee-4acf-9a44-077ac610cbba",
"companyKey": "ACESSO",
"name": "TRANSACTION_WAS_PROCESSED",
"timestamp": "2025-03-19T19:16:10.8322278Z",
"correlationId": "08cd43de-2255-40ce-a790-93edf2810a09",
"data": {
"amount": {
"value": 10.80,
"currency": "BRL"
},
"withoutFeeAmount": {
"value": 9.96,
"currency": "BRL"
},
"iofAmount": {
"value": 0.34,
"currency": "BRL"
},
"markupAmount": {
"value": 0.50,
"currency": "BRL"
},
"fees": {
"markup": 0.05,
"iof": 0.0338,
"dollarExchangeRate": {
"value": 4.97981,
"currency": "BRL"
}
},
"deniedRules": [],
"status": "SUCCESS",
"transactionTimeStamp": "2025-03-19T19:16:10.539Z",
"channel": {
"settlement": {
"value": 2.0,
"currency": "USD"
},
"localAmount": {
"value": 2.0,
"currency": "USD"
},
"entryMode": {
"code": "05",
"description": "PAN auto-entry via chip",
"cardPresent": true
},
"authorizationCode": "QT5Q1",
"transactionType": {
"code": "00",
"description": "Purchase"
},
"wallet": {
"code": "0",
"name": "Unknown"
},
"retrievalReferenceNumber": "647897",
"merchant": {
"id": "963852CARDACC ",
"mcc": "5311",
"mcg": "Department",
"city": "TESTE ",
"stateOrCountryCode": "USA",
"state": "",
"name": "Mercadinho Japones stg master - R",
"zipCode": "6338500000",
"terminalId": "1234ABCD",
"acquirerCode": "728384008"
},
"numberOfInstallments": 1,
"processingCode": "002000",
"passwordPresent": true,
"mti": "0200",
"preAuthorization": false,
"riskScore": {
"score": "046",
"reasonCode": "54",
"reasonCodeTwo": "00"
},
"fraudScore": {
"score": "046",
"reasonCode": "54"
},
"threeDomainSecurity": {
"ucaf": "Teste",
"eletronicCommerceIndicator": "210",
"onBehalfServices": [
{
"obService": "18",
"result": "C",
"resultTwo": " "
}
]
},
"name": "CARD_NETWORK"
},
"responseCode": "00",
"authorizationTransactionId": "1339950b-3fee-4acf-9a44-077ac610cbba",
"card": {
"programId": "130",
"proxy": "2500761000004494174",
"fourLastDigits": "8182",
"alias": "Teste LucasC",
"function": "Debit",
"type": "Physical",
"expirationDate": "2031-01-31"
},
"account": {
"branch": "0001",
"number": "233099",
"bank": {
"ispb": "13140088",
"code": "332",
"name": "ACESSO SOLUÇÕES DE PAGAMENTO S.A. - INSTITUIÇÃO DE PAGAMENTO"
}
}
},
"context": "Authorization",
"idempotencyKey": "08cd43de-2255-40ce-a790-93edf2810a09",
"licenseUuid": "24ac71da-4309-4348-9cc0-a0c88f867993",
"version": "1.0",
"licenses": [
{
"id": "24ac71da-4309-4348-9cc0-a0c88f867993",
"provider": "ACESSO SOLUÇÕES DE PAGAMENTO S.A. - INSTITUIÇÃO DE PAGAMENTO",
"types": [
"Banking"
]
}
]
}
{
"entityId": "f1ae687b-71ff-444a-8014-1dfc12298b74",
"companyKey": "ACESSO",
"name": "TRANSACTION_WAS_PROCESSED",
"timestamp": "2025-03-19T13:28:38.9923175Z",
"correlationId": "0a4b4eb0-6371-4da3-b0ed-f962001cd21e",
"data": {
"amount": {
"value": 17.0,
"currency": "BRL"
},
"withoutFeeAmount": {
"value": 17.0,
"currency": "BRL"
},
"deniedRules": [],
"status": "SUCCESS",
"transactionTimeStamp": "2025-03-19T10:28:38.669-03:00",
"channel": {
"settlement": {
"value": 17.0,
"currency": "USD"
},
"localAmount": {
"value": 17.0,
"currency": "BRL"
},
"entryMode": {
"code": "81",
"description": "PAN/Token entry via electronic commerce with optional Identity Check-AAV or DSRP cryptogram in UCAF.",
"cardPresent": false
},
"authorizationCode": "5377138207267267",
"transactionType": {
"code": "01",
"description": "Withdrawal"
},
"wallet": {
"code": "0",
"name": "Unknown"
},
"retrievalReferenceNumber": "5377138207267267",
"merchant": {
"id": "",
"mcc": "5199",
"mcg": "Food",
"city": "sao paula",
"stateOrCountryCode": "USA",
"state": "",
"name": "TESTE",
"zipCode": "37701000",
"terminalId": ""
},
"numberOfInstallments": 4,
"authorizationId": 5377138207267267,
"processingCode": "013000",
"passwordPresent": false,
"mti": "0100",
"preAuthorization": true,
"riskScore": {
"score": "054",
"reasonCode": "54",
"reasonCodeTwo": "00"
},
"fraudScore": {
"score": "054",
"reasonCode": "54"
},
"threeDomainSecurity": {
"ucaf": "Teste",
"eletronicCommerceIndicator": "210",
"onBehalfServices": [
{
"obService": "18",
"result": "C",
"resultTwo": " "
}
]
},
"name": "CARD_NETWORK"
},
"responseCode": "00",
"authorizationTransactionId": "f1ae687b-71ff-444a-8014-1dfc12298b74",
"card": {
"programId": "177",
"proxy": "2330610017751049541",
"fourLastDigits": "2602",
"alias": "Rafael",
"function": "Pos",
"type": "Physical",
"limit": {
"available": 2637.17,
"total": 4000.0,
"max": 4000.0
},
"expirationDate": "2025-09-24T15:03:09.680Z9"
},
"account": {
"branch": "2020",
"number": "10554212",
"bank": {
"ispb": "01858774",
"code": "413",
"name": "BCO BV S.A."
}
}
},
"context": "Authorization",
"idempotencyKey": "0a4b4eb0-6371-4da3-b0ed-f962001cd21e",
"licenseUuid": "70141cc1-03aa-484e-a3be-ee63c56fb9b7",
"version": "1.0",
"licenses": [
{
"id": "70141cc1-03aa-484e-a3be-ee63c56fb9b7",
"provider": "BANCO BV S.A",
"types": [
"Banking"
]
},
{
"id": "81273063-f558-4cc2-a46f-3d2d245753d8",
"provider": "ACESSO SOLUÇÕES DE PAGAMENTO S.A. - INSTITUIÇÃO DE PAGAMENTO",
"types": [
"Credit"
]
}
]
}
{
"entityId": "fcb393c8-c34f-4541-be16-58f3415e45c6",
"companyKey": "AUTOMATED_TESTS",
"name": "TRANSACTION_WAS_PROCESSED",
"timestamp": "2025-03-19T20:52:21.8708405Z",
"correlationId": "c5429beb-3205-4542-8b20-f186dd822cbf",
"data": {
"amount": {
"value": 3.0,
"currency": "BRL"
},
"withoutFeeAmount": {
"value": 3.0,
"currency": "BRL"
},
"deniedRules": [],
"status": "SUCCESS",
"transactionTimeStamp": "2024-10-18T16:24:09",
"channel": {
"settlement": {
"value": 12.11,
"currency": "USD"
},
"localAmount": {
"value": 3.0,
"currency": "BRL"
},
"entryMode": {
"code": "05",
"description": "PAN auto-entry via chip",
"cardPresent": true
},
"authorizationCode": "DPIJY",
"transactionType": {
"code": "00",
"description": "Purchase"
},
"wallet": {
"code": "0",
"name": "Unknown"
},
"retrievalReferenceNumber": "01be9e74-a17a-4224-bf56-ae77d64b159f",
"merchant": {
"id": "042686016 ",
"mcc": "5411",
"mcg": "Supermarkets",
"city": "PATO BRANCO ",
"stateOrCountryCode": "BRA",
"state": "",
"name": "CENTER CENTRO ",
"zipCode": "85501282",
"terminalId": "RP000021",
"acquirerCode": "728384008"
},
"numberOfInstallments": 1,
"processingCode": "003000",
"passwordPresent": true,
"mti": "0100",
"preAuthorization": false,
"riskScore": {
"score": "046",
"reasonCode": "54",
"reasonCodeTwo": "00"
},
"fraudScore": {
"score": "046",
"reasonCode": "54"
},
"threeDomainSecurity": {
"ucaf": "Teste",
"eletronicCommerceIndicator": "210",
"onBehalfServices": [
{
"obService": "18",
"result": "C",
"resultTwo": " "
}
]
},
"name": "CARD_NETWORK"
},
"responseCode": "00",
"authorizationTransactionId": "fcb393c8-c34f-4541-be16-58f3415e45c6",
"card": {
"programId": "161",
"proxy": "2229131000007293160",
"fourLastDigits": "6687",
"alias": "Register Name",
"function": "Pre",
"type": "Virtual",
"expirationDate": "2029-02-16"
},
"account": {
"branch": "0001",
"number": "1102061422",
"bank": {
"ispb": "13140088",
"code": "332",
"name": "ACESSO SOLUÇÕES DE PAGAMENTO S.A. - INSTITUIÇÃO DE PAGAMENTO"
}
}
},
"context": "Authorization",
"idempotencyKey": "c5429beb-3205-4542-8b20-f186dd822cbf",
"licenseUuid": "24ac71da-4309-4348-9cc0-a0c88f867993",
"version": "1.0",
"licenses": [
{
"id": "24ac71da-4309-4348-9cc0-a0c88f867993",
"provider": "ACESSO SOLUÇÕES DE PAGAMENTO S.A. - INSTITUIÇÃO DE PAGAMENTO",
"types": [
"Banking"
]
}
]
}
{
"entityId": "a9600f57-19b8-4a9a-a65a-1c0000689de1",
"companyKey": "ACESSO",
"name": "TRANSACTION_WAS_PROCESSED",
"timestamp": "2025-03-19T13:20:42.314649Z",
"correlationId": "1d17f95d-32cf-47b7-8239-3377cc1e11e2",
"data": {
"amount": {
"value": 12.0,
"currency": "BRL"
},
"withoutFeeAmount": {
"value": 12.0,
"currency": "BRL"
},
"iofAmount": {
"value": 3.0,
"currency": "BRL"
},
"markupAmount": {
"value": 0.0,
"currency": "BRL"
},
"fees": {
"markup": 0.5,
"iof": 0.05,
"dollarExchangeRate": {
"value": 11.8312,
"currency": "BRL"
}
},
"deniedRules": [],
"status": "SUCCESS",
"transactionTimeStamp": "2025-03-19T10:20:42.021-03:00",
"channel": {
"settlement": {
"value": 12.0,
"currency": "USD"
},
"localAmount": {
"value": 12.0,
"currency": "USD"
},
"entryMode": {
"code": "81",
"description": "PAN/Token entry via electronic commerce with optional Identity Check-AAV or DSRP cryptogram in UCAF.",
"cardPresent": false
},
"authorizationCode": "7905134728480017",
"transactionType": {
"code": "01",
"description": "Withdrawal"
},
"wallet": {
"code": "0",
"name": "Unknown"
},
"retrievalReferenceNumber": "7905134728480017",
"merchant": {
"id": "",
"mcc": "5199",
"mcg": "Food",
"city": "sao paula",
"stateOrCountryCode": "USA",
"state": "",
"name": "TESTE",
"zipCode": "37701000",
"terminalId": ""
},
"numberOfInstallments": 4,
"authorizationId": 7905134728480017,
"processingCode": "013000",
"passwordPresent": false,
"mti": "0100",
"preAuthorization": true,
"riskScore": {
"score": "054",
"reasonCode": "54",
"reasonCodeTwo": "00"
},
"fraudScore": {
"score": "054",
"reasonCode": "54"
},
"threeDomainSecurity": {
"ucaf": "Teste",
"eletronicCommerceIndicator": "210",
"onBehalfServices": [
{
"obService": "18",
"result": "C",
"resultTwo": " "
}
]
},
"name": "CARD_NETWORK"
},
"responseCode": "00",
"authorizationTransactionId": "a9600f57-19b8-4a9a-a65a-1c0000689de1",
"card": {
"programId": "177",
"proxy": "2330610017751049541",
"fourLastDigits": "2602",
"alias": "Rafael",
"function": "Pos",
"type": "Physical",
"limit": {
"available": 2637.17,
"total": 4000.0,
"max": 4000.0
},
"expirationDate": "2025-09-24T15:03:09.680Z9"
},
"account": {
"branch": "2020",
"number": "10554212",
"bank": {
"ispb": "01858774",
"code": "413",
"name": "BCO BV S.A."
}
}
},
"context": "Authorization",
"idempotencyKey": "1d17f95d-32cf-47b7-8239-3377cc1e11e2",
"licenseUuid": "70141cc1-03aa-484e-a3be-ee63c56fb9b7",
"version": "1.0",
"licenses": [
{
"id": "70141cc1-03aa-484e-a3be-ee63c56fb9b7",
"provider": "BANCO BV S.A",
"types": [
"Banking"
]
},
{
"id": "81273063-f558-4cc2-a46f-3d2d245753d8",
"provider": "ACESSO SOLUÇÕES DE PAGAMENTO S.A. - INSTITUIÇÃO DE PAGAMENTO",
"types": [
"Credit"
]
}
{
"entityId": "f1ae687b-71ff-444a-8014-1dfc12298b74",
"companyKey": "ACESSO",
"name": "TRANSACTION_WAS_PROCESSED",
"timestamp": "2025-03-19T13:28:38.9923175Z",
"correlationId": "0a4b4eb0-6371-4da3-b0ed-f962001cd21e",
"data": {
"amount": {
"value": 17.0,
"currency": "BRL"
},
"withoutFeeAmount": {
"value": 17.0,
"currency": "BRL"
},
"deniedRules": [],
"status": "SUCCESS",
"transactionTimeStamp": "2025-03-19T10:28:38.669-03:00",
"channel": {
"settlement": {
"value": 17.0,
"currency": "USD"
},
"localAmount": {
"value": 17.0,
"currency": "BRL"
},
"entryMode": {
"code": "81",
"description": "PAN/Token entry via electronic commerce with optional Identity Check-AAV or DSRP cryptogram in UCAF.",
"cardPresent": false
},
"authorizationCode": "5377138207267267",
"transactionType": {
"code": "01",
"description": "Withdrawal"
},
"wallet": {
"code": "0",
"name": "Unknown"
},
"retrievalReferenceNumber": "5377138207267267",
"merchant": {
"id": "",
"mcc": "5199",
"mcg": "Food",
"city": "sao paula",
"stateOrCountryCode": "USA",
"state": "",
"name": "TESTE",
"zipCode": "37701000",
"terminalId": ""
},
"numberOfInstallments": 4,
"authorizationId": 5377138207267267,
"processingCode": "013000",
"passwordPresent": false,
"mti": "0100",
"preAuthorization": true,
"riskScore": {
"score": "054",
"reasonCode": "54",
"reasonCodeTwo": "00"
},
"fraudScore": {
"score": "054",
"reasonCode": "54"
},
"threeDomainSecurity": {
"ucaf": "Teste",
"eletronicCommerceIndicator": "210",
"onBehalfServices": [
{
"obService": "18",
"result": "C",
"resultTwo": " "
}
]
},
"name": "CARD_NETWORK"
},
"responseCode": "00",
"authorizationTransactionId": "f1ae687b-71ff-444a-8014-1dfc12298b74",
"card": {
"programId": "177",
"proxy": "2330610017751049541",
"fourLastDigits": "2602",
"alias": "Rafael",
"function": "Pos",
"type": "Physical",
"limit": {
"available": 2637.17,
"total": 4000.0,
"max": 4000.0
},
"expirationDate": "2025-09-24T15:03:09.680Z9"
},
"account": {
"branch": "2020",
"number": "10554212",
"bank": {
"ispb": "01858774",
"code": "413",
"name": "BCO BV S.A."
}
}
},
"context": "Authorization",
"idempotencyKey": "0a4b4eb0-6371-4da3-b0ed-f962001cd21e",
"licenseUuid": "70141cc1-03aa-484e-a3be-ee63c56fb9b7",
"version": "1.0",
"licenses": [
{
"id": "70141cc1-03aa-484e-a3be-ee63c56fb9b7",
"provider": "BANCO BV S.A",
"types": [
"Banking"
]
},
{
"id": "81273063-f558-4cc2-a46f-3d2d245753d8",
"provider": "ACESSO SOLUÇÕES DE PAGAMENTO S.A. - INSTITUIÇÃO DE PAGAMENTO",
"types": [
"Credit"
]
}
]
}
NETWORK_VALIDATION_WAS_PROCESSED
Este evento sinaliza que o resultado da validação acatado pela rede de cartões foi processado, indicando a aprovação ou reprovação da transação de débito pela bandeira.
Descrição do objeto data
do evento
data
do eventoO objeto data
traz detalhes específicos do contexto em que o evento ocorre. Neste caso, o objeto trará os campos de acordo com a tabela:
Nome | Tipo | Descrição |
---|---|---|
account | object | Objeto que contém informações sobre a conta bancária. |
account.branch | string | Número da agência. |
account.number | string | Número da conta. |
account.bank | object | Objeto que contém informações sobre o banco ao qual a conta pertence. |
account.bank.ispb | string | ISPB (Identificador de Sistema de Pagamentos Brasileiro) do banco. |
account.bank.code | string | Código do banco. |
account.bank.name | string | Nome do banco. |
amount | object | Objeto que contém informações sobre o valor da transação. |
amount.value | number | Valor da transação. |
amount.currency | string | Código da moeda com base na ISO - 4217. |
withoutFeeAmount | object | Objeto que contém informações sobre o valor da transação sem taxas. |
withoutFeeAmount.value | number | Valor da transação sem taxas. |
withoutFeeAmount.currency | string | Código da moeda com base na ISO - 4217. |
iofAmount | object | Objeto que contém informações sobre o valor calculado do IOF da transação. |
iofAmount.value | number | Valor calculado do IOF da transação. |
iofAmount.currency | string | Código da moeda com base na ISO - 4217. |
markupAmount | object | Objeto que contém informações sobre o valor calculado do markup da transação. |
markupAmount.value | number | Valor calculado do markup. |
markupAmount.currency | string | Código da moeda com base na ISO - 4217. |
withdrawalFeeAmount | object | Objeto que contém informações sobre o valor da tarifa de saque (somente para transações de saque). |
withdrawalFeeAmount.value | number | Valor da tarifa de saque. |
withdrawalFeeAmount.currency | string | Código da moeda com base na ISO - 4217. |
fees | object | Objeto que contém informações sobre as taxas aplicadas à transação. |
fees.markup | number | Percentual do markup. |
fees.iof | number | Percentual do IOF. |
fees.dollarExchangeRate | object | Objeto que contém informações sobre a cotação atual do dólar, em reais. |
fees.dollarExchangeRate.value | number | Cotação atual do dólar, em reais. |
fees.dollarExchangeRate.currency | string | Código da moeda com base na ISO - 4217. |
deniedRules | array of strings | Motivos pelos quais a transação foi negada. |
status | string | Situação da transação, que pode ser “SUCCESS” (bem-sucedida) ou “DENIED” (negada). |
transactionTimeStamp | string | Data e hora em que ocorreu a transação, no formato ISO 8601 - UTC. |
channel | object | Objeto que contém informações sobre o canal por onde passam os dados recebidos da rede de cartões. |
channel.settlement | object | Objeto que contém informações sobre o valor da transação sem taxas. |
channel.settlement.value | number | Valor da transação sem taxas. |
channel.settlement.currency | string | Código da moeda com base na ISO - 4217. |
channel.localAmount | object | Objeto que contém informações sobre o valor da transação sem taxas. |
channel.localAmount.value | number | Valor da transação sem taxas. |
channel.localAmount.currency | string | Código da moeda com base na ISO - 4217. |
channel.entryMode | object | Objeto que contém informações sobre o modo de entrada do cartão. |
channel.entryMode.code | string | Código do modo de entrada com base na ISO - 8583. |
channel.entryMode.description | string | Descrição do modo de entrada. |
channel.entryMode.cardPresent | boolean | Indica se este modo de entrada está presente no cartão (true) ou não (false). |
channel.authorizationCode | string | Identificador da transação da rede do cartão. |
channel.transactionType | object | Objeto que contém informações sobre o tipo da transação com base na ISO - 8583. |
channel.transactionType.code | string | Código da transação, que pode ser “00”, “01”, ou “20”. |
channel.transactionType.description | string | Descrição do código, que pode ser “purchase” para “00”, “withdraw” para “01” ou “voucher” para “20”. |
channel.wallet | object | Objeto que contém informações sobre a carteira utilizada na transação. |
channel.wallet.code | string | Código da carteira. |
channel.wallet.name | string | Nome da carteira. |
channel.retrievalReferenceNumber | string | Identificador de transação da rede do cartão. |
channel.merchant | object | Objeto que contém informações referentes ao estabelecimento/comerciante (merchant) que aceitou a transação. |
channel.merchant.mcc | string | Código mcc da transação. |
channel.merchant.mcg | string | Descrição do tipo do mcc. |
channel.merchant.city | string | Cidade do merchant para identificar parte de sua localização. |
channel.merchant.stateOrCountryCode | string | Código do estado ou do país do merchant para identificar parte da sua localização. |
channel.merchant.state | string | Estado do merchant para identificar parte de sua localização. |
channel.merchant.name | string | Nome do merchant. |
channel.merchant.zipCode | string | Código postal do merchant. |
channel.merchant.terminalId | string | Identificador do terminal do merchant. |
channel.merchant.acquirerCode | string | Código do credenciador. |
channel.numberOfInstallments | number | Quantidade de parcelas da transação. |
channel.mti | string | MTI (Message Type Indicator), código que identifica o tipo da transação. |
channel.processingCode | string | Identificador que indica o tipo de transação, o tipo de conta remetente e o tipo de conta destinatária. |
channel.passwordPresent | boolean | Indica se a senha do cartão foi informada na autorização (true) ou não (false). |
channel.preAuthorization | boolean | Indica se a transação foi pré-autorizada (true) ou não (false). |
authorizationId | number | Identificador da autorização da processadora. |
channel.name | string | Nome do canal que iniciou a transação no banco. |
channel.responseCode | string | Código de resposta da transação. |
authorizationTransactionId | string | Identificador da transação gerado pela plataforma de autorização do Bankly. |
card | object | Objeto que contém informações sobre o cartão utilizado na transação. |
card.proxy | string | Código identificador do cartão. |
card.alias | string | Apelido dado ao cartão. |
card.function | string | Função do cartão, que pode ser “Pre”, “Pos” ou “Debit”. |
card.type | string | Tipo do cartão, que pode ser “Physical” ou “Virtual”. |
card.programId | string | Identificador do programa ao qual o cartão pertence. |
card.fourLastDigits | string | Quatro últimos dígitos do cartão. |
card.expirationDate | string | Data de expiração do cartão. |
threeDomainSecurity | object | Objeto que contém informações sobre 3DS da transação. |
threeDomainSecurity.ucaf | string | Campo que contém o dado de autenticação universal do titular. |
threeDomainSecurity.eletronicCommerceIndicator | string | Código identificador de comércio eletrônico. |
threeDomainSecurity.onBehalfServices | object | Objeto com resultados de serviços on-behalf aplicáveis. |
threeDomainSecurity.onBehalfServices.obService | array of objects | ID do indicador de serviço. |
threeDomainSecurity.onBehalfServices.result | string | Resultado campo 1. |
threeDomainSecurity.onBehalfServices.resultTwo | string | Resultado campo 2. |
riskScore | object | Objeto com as informações sobre risco de fraude. |
riskScore.score | string | Valor da pontuação do risco de fraude. |
riskScore.reasonCode | string | Código do motivo do risco de fraude. |
riskScore.reasonCodeTwo | string | Valor da pontuação de risco da regra de fraude. |
fraudScore | object | Objeto com as informações sobre fraude. |
fraudScore.score | string | Pontuação do fraude. |
fraudScore.reasonCode | string | Código do motivo da regra de risco de fraude. |
antiFraudValidationResults[] | array of objects | Lista de objetos com informações sobre a validação antifraude da transação negada. |
antiFraudValidationResults[].groupCode | string | Código do grupo de regra em que a transação negada foi classificada. |
antiFraudValidationResults[].processRecommendationCode | string | Orientações sobre como atender ao cliente em caso de contato. |
Payload do evento
O payload abaixo exemplifica a estrutura do evento que deverá ser recebido pelo parceiro. Clique na seta para expandi-lo:
Exemplo de payload
{
"entityId": "a2667aa6-1a3b-4103-b12c-a38499840545",
"companyKey": "ACESSO",
"name": "NETWORK_VALIDATION_WAS_PROCESSED",
"timestamp": "2025-03-19T12:42:35.3333485Z",
"correlationId": "74b02d04-d42f-44c9-a9a5-7e702da393d8",
"data": {
"amount": {
"value": 12.0,
"currency": "BRL"
},
"withoutFeeAmount": {
"value": 12.0,
"currency": "BRL"
},
"deniedRules": [],
"status": "SUCCESS",
"transactionTimeStamp": "2025-03-19T09:42:33.809-03:00",
"channel": {
"settlement": {
"value": 12.0,
"currency": "USD"
},
"localAmount": {
"value": 12.0,
"currency": "BRL"
},
"entryMode": {
"code": "81",
"description": "PAN/Token entry via electronic commerce with optional Identity Check-AAV or DSRP cryptogram in UCAF.",
"cardPresent": false
},
"authorizationCode": "HAA3M",
"transactionType": {
"code": "00",
"description": "Purchase"
},
"wallet": {
"code": "0",
"name": "Unknown"
},
"retrievalReferenceNumber": "366298",
"merchant": {
"id": "963852CARDACC ",
"mcc": "5311",
"mcg": "Department",
"city": "TESTE ",
"stateOrCountryCode": "BRA",
"state": "",
"name": "Mercadinho Japones stg master - R",
"zipCode": "6338500000",
"terminalId": "1234ABCD",
"acquirerCode": "728384008"
},
"numberOfInstallments": 3,
"processingCode": "002000",
"passwordPresent": false,
"mti": "0200",
"preAuthorization": false,
"riskScore": {
"score": "046",
"reasonCode": "54",
"reasonCodeTwo": "00"
},
"fraudScore": {
"score": "046",
"reasonCode": "54"
},
"threeDomainSecurity": {
"ucaf": "Teste",
"eletronicCommerceIndicator": "210",
"onBehalfServices": [
{
"obService": "18",
"result": "C",
"resultTwo": " "
}
]
},
"name": "CARD_NETWORK"
},
"responseCode": "00",
"authorizationTransactionId": "a2667aa6-1a3b-4103-b12c-a38499840545",
"card": {
"programId": "130",
"proxy": "2500761000004494174",
"fourLastDigits": "8182",
"alias": "Teste LucasC",
"function": "Debit",
"type": "Physical",
"expirationDate": "2031-01-31"
},
"account": {
"branch": "0001",
"number": "233099",
"bank": {
"ispb": "13140088",
"code": "332",
"name": "ACESSO SOLUÇÕES DE PAGAMENTO S.A. - INSTITUIÇÃO DE PAGAMENTO"
}
}
},
"context": "Authorization",
"idempotencyKey": "74b02d04-d42f-44c9-a9a5-7e702da393d8",
"licenseUuid": "24ac71da-4309-4348-9cc0-a0c88f867993",
"version": "1.0",
"licenses": [
{
"id": "24ac71da-4309-4348-9cc0-a0c88f867993",
"provider": "ACESSO SOLUÇÕES DE PAGAMENTO S.A. - INSTITUIÇÃO DE PAGAMENTO",
"types": [
"Banking"
]
}
]
}
TRANSACTION_WAS_REVERTED
Este evento sinaliza que a transação foi revertida parcial ou totalmente.
Descrição do objeto data
do evento
data
do eventoO objeto data
traz detalhes específicos do contexto em que o evento ocorre. Neste caso, o objeto trará os campos de acordo com a tabela:
Nome | Tipo | Descrição |
---|---|---|
account | object | Objeto que contém informações sobre a conta bancária. |
account.branch | string | Número da agência. |
account.number | string | Número da conta. |
account.bank | object | Objeto que contém informações sobre o banco ao qual a conta pertence. |
account.bank.ispb | string | ISPB (Identificador de Sistema de Pagamentos Brasileiro) do banco. |
account.bank.code | string | Código do banco. |
account.bank.name | string | Nome do banco. |
amount | object | Objeto que contém informações sobre o valor da transação. |
amount.value | number | Valor da transação. |
amount.currency | string | Código da moeda com base na ISO - 4217. |
withoutFeeAmount | object | Objeto que contém informações sobre o valor da transação sem taxas. |
withoutFeeAmount.value | number | Valor da transação sem taxas. |
withoutFeeAmount.currency | string | Código da moeda com base na ISO - 4217. |
iofAmount | object | Objeto que contém informações sobre o valor calculado do IOF da transação. |
iofAmount.value | number | Valor calculado do IOF da transação. |
iofAmount.currency | string | Código da moeda com base na ISO - 4217. |
markupAmount | object | Objeto que contém informações sobre o valor calculado do markup da transação. |
markupAmount.value | number | Valor calculado do markup. |
markupAmount.currency | string | Código da moeda com base na ISO - 4217. |
withdrawalFeeAmount | object | Objeto que contém informações sobre o valor da tarifa de saque (somente para transações de saque). |
withdrawalFeeAmount.value | number | Valor da tarifa de saque. |
withdrawalFeeAmount.currency | string | Código da moeda com base na ISO - 4217. |
dollarExchangeRate | object | Objeto que contém informações sobre a cotação atual do dólar, em reais. |
dollarExchangeRate.value | number | Cotação atual do dólar, em reais. |
dollarExchangeRate.currency | string | Código da moeda com base na ISO - 4217. |
reversalReason | number | Motivo da reversão da transação. Exemplo: “SystemFault”, “PosRequest”, “DebitReversal”. |
channel | object | Objeto que contém informações sobre o canal por onde passam os dados recebidos da rede de cartões. |
channel.settlement | object | Objeto que contém informações sobre o valor da transação sem taxas. |
channel.settlement.value | number | Valor da transação sem taxas. |
channel.settlement.currency | string | Código da moeda com base na ISO - 4217. |
channel.localAmount | object | Objeto que contém informações sobre o valor da transação sem taxas. |
channel.localAmount.value | number | Valor da transação sem taxas. |
channel.localAmount.currency | string | Código da moeda com base na ISO - 4217. |
channel.merchant | object | Objeto que contém informações referentes ao estabelecimento/comerciante (merchant) que aceitou a transação. Seus campos são baseados na ISO-8583. |
channel.merchant.mcc | string | Código mcc da transação. |
channel.merchant.mcg | string | Descrição do tipo do mcc. |
channel.merchant.city | string | Cidade do merchant para identificar parte de sua localização. |
channel.merchant.stateOrCountryCode | string | Código do estado ou do país do merchant para identificar parte da sua localização. |
channel.merchant.state | string | Estado do merchant para identificar parte de sua localização |
channel.merchant.name | string | Nome do merchant. |
channel.merchant.zipCode | string | Código postal do merchant. |
channel.merchant.terminalId | string | Identificador do terminal do merchant. |
channel.merchant.acquirerCode | string | Código do credenciador. |
channel.name | string | Nome do canal que iniciou a transação no banco. No contexto do autorizador, o canal será sempre “CARD_NETWORK”. |
channel.mti | string | MTI (Message Type Indicator), código que identifica o tipo da transação. |
channel.processingCode | string | Identificador que indica o tipo de transação, o tipo de conta remetente e o tipo de conta destinatária. |
authorizationTransactionId | string | Identificador da transação gerado pela plataforma de autorização do Bankly. |
card | object | Objeto que contém informações sobre o cartão utilizado na transação. |
card.proxy | string | Código identificador do cartão. |
card.alias | string | Apelido dado ao cartão. |
card.function | string | Função do cartão, que pode ser “Pre”, “Pos” ou “Debit”. |
card.fourLastDigits | string | Quatro últimos dígitos do cartão. |
card.type | string | Tipo do cartão, que pode ser “Physical” ou “Virtual”. |
card.limit | object | objeto com as informações sobre limite da transação atual no cartão. Campo somente para pós pago |
card.limit.available | number | informação sobre o limite disponível pelo cartão |
card.limit.total | number | informação sobre o limite total disponível pelo cartão |
card.limit.max | number | informação sobre o limite máximo disponível pelo cartão |
card.expirationDate | string | data de expiração do cartão |
NotaPor meio do
entityId
do evento o parceiro consegue identificar a transação que foi revertida.
Payload do evento
O payload abaixo exemplifica a estrutura do evento que deverá ser recebido pelo parceiro. Clique na seta para expandi-lo:
Exemplos de payloads
{
"entityId": "c399c753-3c88-4d27-af6f-837ba1353433",
"companyKey": "ACESSO",
"name": "TRANSACTION_WAS_REVERTED",
"timestamp": "2025-03-19T13:46:19.5403814Z",
"correlationId": "12a371f7-da40-4447-b29b-74097978a147",
"data": {
"amount": {
"value": 1.0,
"currency": "BRL"
},
"withoutFeeAmount": {
"value": 1.0,
"currency": "BRL"
},
"reversalReason": "DebitReversal",
"channel": {
"settlement": {
"value": 1.0,
"currency": "USD"
},
"localAmount": {
"value": 1.0,
"currency": "USD"
},
"mti": "0420",
"processingCode": "002000",
"merchant": {
"id": "963852CARDACC ",
"mcc": "5311",
"mcg": "Department",
"city": "TESTE ",
"stateOrCountryCode": "BRA",
"name": "Mercadinho Japones stg master - R",
"zipCode": "6338500000"
},
"name": "CARD_NETWORK"
},
"authorizationTransactionId": "c399c753-3c88-4d27-af6f-837ba1353433",
"card": {
"proxy": "2500761000004494174",
"fourLastDigits": "8182",
"alias": "Teste LucasC",
"function": "Debit",
"limit": {},
"expirationDate": "2031-01-31"
},
"account": {
"branch": "0001",
"number": "233099",
"bank": {
"ispb": "13140088",
"code": "332",
"name": "ACESSO SOLUÇÕES DE PAGAMENTO S.A. - INSTITUIÇÃO DE PAGAMENTO"
}
}
},
"context": "Authorization",
"idempotencyKey": "12a371f7-da40-4447-b29b-74097978a147",
"licenseUuid": "24ac71da-4309-4348-9cc0-a0c88f867993",
"version": "1.0",
"licenses": [
{
"id": "24ac71da-4309-4348-9cc0-a0c88f867993",
"provider": "ACESSO SOLUÇÕES DE PAGAMENTO S.A. - INSTITUIÇÃO DE PAGAMENTO",
"types": [
"Banking"
]
}
]
}
{
"entityId": "4204151d-109c-4c4c-8318-5cdf9717208c",
"companyKey": "ACESSO",
"name": "TRANSACTION_WAS_REVERTED",
"timestamp": "2025-03-19T19:41:40.5126684Z",
"correlationId": "12a371f7-da40-4447-b29b-74097978a147",
"data": {
"amount": {
"value": 102.56,
"currency": "BRL"
},
"withoutFeeAmount": {
"value": 94.62,
"currency": "BRL"
},
"iofAmount": {
"value": 3.20,
"currency": "BRL"
},
"markupAmount": {
"value": 4.74,
"currency": "BRL"
},
"dollarExchangeRate": {
"value": 4.97981,
"currency": "BRL"
},
"reversalReason": "DebitReversal",
"channel": {
"settlement": {
"value": 19.0,
"currency": "USD"
},
"localAmount": {
"value": 19.0,
"currency": "USD"
},
"mti": "0420",
"processingCode": "002000",
"merchant": {
"id": "963852CARDACC ",
"mcc": "5311",
"mcg": "Department",
"city": "TESTE ",
"stateOrCountryCode": "USA",
"name": "Mercadinho Japones stg master - R",
"zipCode": "6338500000"
},
"name": "CARD_NETWORK"
},
"authorizationTransactionId": "4204151d-109c-4c4c-8318-5cdf9717208c",
"card": {
"proxy": "2500761000004494174",
"fourLastDigits": "8182",
"alias": "Teste LucasC",
"function": "Debit",
"limit": {},
"expirationDate": "2031-01-31"
},
"account": {
"branch": "0001",
"number": "233099",
"bank": {
"ispb": "13140088",
"code": "332",
"name": "ACESSO SOLUÇÕES DE PAGAMENTO S.A. - INSTITUIÇÃO DE PAGAMENTO"
}
}
},
"context": "Authorization",
"idempotencyKey": "12a371f7-da40-4447-b29b-74097978a147",
"licenseUuid": "24ac71da-4309-4348-9cc0-a0c88f867993",
"version": "1.0",
"licenses": [
{
"id": "24ac71da-4309-4348-9cc0-a0c88f867993",
"provider": "ACESSO SOLUÇÕES DE PAGAMENTO S.A. - INSTITUIÇÃO DE PAGAMENTO",
"types": [
"Banking"
]
}
]
}
{
"entityId": "a9600f57-19b8-4a9a-a65a-1c0000689de1",
"companyKey": "ACESSO",
"name": "TRANSACTION_WAS_REVERTED",
"timestamp": "2025-03-19T13:31:50.1916044Z",
"correlationId": "1d303ae7-9751-4a22-b075-d0f26bf83f17",
"data": {
"amount": {
"value": 17.0,
"currency": "BRL"
},
"withoutFeeAmount": {
"value": 17.0,
"currency": "BRL"
},
"reversalReason": "PosRequest",
"channel": {
"settlement": {
"value": 17.0,
"currency": "USD"
},
"localAmount": {
"value": 17.0,
"currency": "BRL"
},
"mti": "0400",
"processingCode": "003000",
"merchant": {
"id": "",
"mcc": "5199",
"mcg": "Food",
"city": "Sao paulo",
"stateOrCountryCode": "USA",
"name": "TESTE",
"zipCode": ""
},
"name": "CARD_NETWORK"
},
"authorizationTransactionId": "a9600f57-19b8-4a9a-a65a-1c0000689de1",
"card": {
"proxy": "2330610017751049541",
"fourLastDigits": "2602",
"alias": "Rafael",
"function": "Pos",
"type": "Physical",
"limit": {
"available": 2637.17,
"total": 4000.0,
"max": 4000.0
},
"expirationDate": "2025-09-24T15:03:09.680Z9"
},
"account": {
"branch": "2020",
"number": "10554212",
"bank": {
"ispb": "01858774",
"code": "413",
"name": "BCO BV S.A."
}
}
},
"context": "Authorization",
"idempotencyKey": "1d303ae7-9751-4a22-b075-d0f26bf83f17",
"licenseUuid": "70141cc1-03aa-484e-a3be-ee63c56fb9b7",
"version": "1.0",
"licenses": [
{
"id": "70141cc1-03aa-484e-a3be-ee63c56fb9b7",
"provider": "BANCO BV S.A",
"types": [
"Banking"
]
},
{
"id": "81273063-f558-4cc2-a46f-3d2d245753d8",
"provider": "ACESSO SOLUÇÕES DE PAGAMENTO S.A. - INSTITUIÇÃO DE PAGAMENTO",
"types": [
"Credit"
]
}
]
}
{
"entityId": "286ffdec-1584-4e18-b966-bf3b4ffe831f",
"companyKey": "AUTOMATED_TESTS",
"name": "TRANSACTION_WAS_REVERTED",
"timestamp": "2025-03-19T21:06:59.8869013Z",
"correlationId": "5a594471-a5a3-45b6-998c-8f7547deb562",
"data": {
"amount": {
"value": 9.0,
"currency": "BRL"
},
"withoutFeeAmount": {
"value": 9.0,
"currency": "BRL"
},
"reversalReason": "PosRequest",
"channel": {
"settlement": {
"value": 9.0,
"currency": "USD"
},
"localAmount": {
"value": 9.0,
"currency": "BRL"
},
"mti": "0400",
"processingCode": "000000",
"merchant": {
"id": "63215248 ",
"mcc": "5311",
"mcg": "Department",
"city": "Luxemburg ",
"stateOrCountryCode": "BRA",
"name": "TESTE",
"zipCode": "1528 "
},
"name": "CARD_NETWORK"
},
"authorizationTransactionId": "286ffdec-1584-4e18-b966-bf3b4ffe831f",
"card": {
"proxy": "2229131000007293160",
"fourLastDigits": "6687",
"alias": "Register Name",
"function": "Pre",
"expirationDate": "2029-02-16"
},
"account": {
"branch": "0001",
"number": "1102061422",
"bank": {
"ispb": "13140088",
"code": "332",
"name": "ACESSO SOLUÇÕES DE PAGAMENTO S.A. - INSTITUIÇÃO DE PAGAMENTO"
}
}
},
"context": "Authorization",
"idempotencyKey": "5a594471-a5a3-45b6-998c-8f7547deb562",
"licenseUuid": "24ac71da-4309-4348-9cc0-a0c88f867993",
"version": "1.0",
"licenses": [
{
"id": "24ac71da-4309-4348-9cc0-a0c88f867993",
"provider": "ACESSO SOLUÇÕES DE PAGAMENTO S.A. - INSTITUIÇÃO DE PAGAMENTO",
"types": [
"Banking"
]
}
]
}
{
"entityId": "a9600f57-19b8-4a9a-a65a-1c0000689de1",
"companyKey": "ACESSO",
"name": "TRANSACTION_WAS_REVERTED",
"timestamp": "2025-03-19T13:25:37.2466614Z",
"correlationId": "26683101-7972-4743-b6ea-e914eace10ef",
"data": {
"amount": {
"value": 12.0,
"currency": "BRL"
},
"withoutFeeAmount": {
"value": 12.0,
"currency": "BRL"
},
"iofAmount": {
"value": 3.0,
"currency": "BRL"
},
"markupAmount": {
"value": 0.5,
"currency": "BRL"
},
"dollarExchangeRate": {
"value": 11.8312,
"currency": "BRL"
},
"reversalReason": "PosRequest",
"channel": {
"settlement": {
"value": 12.0,
"currency": "USD"
},
"localAmount": {
"value": 12.0,
"currency": "USD"
},
"mti": "0400",
"processingCode": "003000",
"merchant": {
"id": "",
"mcc": "5199",
"mcg": "Food",
"city": "Sao paulo",
"stateOrCountryCode": "USA",
"name": "TESTE",
"zipCode": ""
},
"name": "CARD_NETWORK"
},
"authorizationTransactionId": "a9600f57-19b8-4a9a-a65a-1c0000689de1",
"card": {
"proxy": "2330610017751049541",
"fourLastDigits": "2602",
"alias": "Rafael",
"function": "Pos",
"type": "Physical",
"limit": {
"available": 2637.17,
"total": 4000.0,
"max": 4000.0
},
"expirationDate": "2025-09-24T15:03:09.680Z9"
},
"account": {
"branch": "2020",
"number": "10554212",
"bank": {
"ispb": "01858774",
"code": "413",
"name": "BCO BV S.A."
}
}
},
"context": "Authorization",
"idempotencyKey": "26683101-7972-4743-b6ea-e914eace10ef",
"licenseUuid": "70141cc1-03aa-484e-a3be-ee63c56fb9b7",
"version": "1.0",
"licenses": [
{
"id": "70141cc1-03aa-484e-a3be-ee63c56fb9b7",
"provider": "BANCO BV S.A",
"types": [
"Banking"
]
},
{
"id": "81273063-f558-4cc2-a46f-3d2d245753d8",
"provider": "ACESSO SOLUÇÕES DE PAGAMENTO S.A. - INSTITUIÇÃO DE PAGAMENTO",
"types": [
"Credit"
]
}
]
}
{
"entityId": "bfdfe900-c605-405b-8c21-a89ef18ea3b9",
"companyKey": "AUTOMATED_TESTS",
"name": "TRANSACTION_WAS_REVERTED",
"timestamp": "2025-03-21T15:53:43.5442252Z",
"correlationId": "a2f085a8-a1ea-40d9-999d-9c690c465e7a",
"data": {
"amount": {
"value": 65.37,
"currency": "BRL"
},
"withoutFeeAmount": {
"value": 60.31,
"currency": "BRL"
},
"iofAmount": {
"value": 0.34,
"currency": "BRL"
},
"markupAmount": {
"value": 0.50,
"currency": "BRL"
},
"dollarExchangeRate": {
"value": 4.97981,
"currency": "BRL"
},
"reversalReason": "PosRequest",
"channel": {
"settlement": {
"value": 2.0,
"currency": "USD"
},
"localAmount": {
"value": 2.0,
"currency": "USD"
},
"mti": "0400",
"processingCode": "000000",
"merchant": {
"id": "63215248 ",
"mcc": "5311",
"mcg": "Department",
"city": "Luxemburg ",
"stateOrCountryCode": "USA",
"name": "TESTE",
"zipCode": "1528 "
},
"name": "CARD_NETWORK"
},
"authorizationTransactionId": "bfdfe900-c605-405b-8c21-a89ef18ea3b9",
"card": {
"proxy": "2229131000007293160",
"fourLastDigits": "6687",
"alias": "Register Name",
"function": "Pre",
"expirationDate": "2029-02-16"
},
"account": {
"branch": "0001",
"number": "1102061422",
"bank": {
"ispb": "13140088",
"code": "332",
"name": "ACESSO SOLUÇÕES DE PAGAMENTO S.A. - INSTITUIÇÃO DE PAGAMENTO"
}
}
},
"context": "Authorization",
"idempotencyKey": "a2f085a8-a1ea-40d9-999d-9c690c465e7a",
"licenseUuid": "24ac71da-4309-4348-9cc0-a0c88f867993",
"version": "1.0",
"licenses": [
{
"id": "24ac71da-4309-4348-9cc0-a0c88f867993",
"provider": "ACESSO SOLUÇÕES DE PAGAMENTO S.A. - INSTITUIÇÃO DE PAGAMENTO",
"types": [
"Banking"
]
}
]
}
TRANSACTION_WAS_EXPIRED
Este evento sinaliza que o tempo de reserva de saldo da transação expirou e a transação foi revertida. Esse fluxo ocorre em transações pré-pagas.
Descrição do objeto data
do evento
data
do eventoO objeto data
traz detalhes específicos do contexto em que o evento ocorre. Neste caso, o objeto trará os campos de acordo com a tabela:
Nome | Tipo | Descrição |
---|---|---|
authorizationTransactionId | string | Identificador da transação gerado pela plataforma de autorização do Bankly. |
card | object | Objeto que contém informações sobre o cartão utilizado na transação. |
card.proxy | string | Código identificador do cartão. |
card.alias | string | Apelido dado ao cartão. |
card.function | string | Função do cartão, que pode ser “Pre”, “Pos” ou “Debit”. |
card.type | string | Tipo do cartão, que pode ser “Physical” ou “Virtual”. |
account | object | Objeto que contém informações sobre a conta e a licença bancária. |
account.branch | string | Número da agência. |
account.number | string | Número da conta. |
account.bank | object | Objeto que contém informações sobre o banco ao qual a conta pertence. |
account.bank.ispb | string | ISPB (Identificador de Sistema de Pagamentos Brasileiro) do banco. |
account.bank.code | string | Código do banco. |
account.bank.name | string | Nome do banco. |
Payload do evento
O payload abaixo exemplifica a estrutura do evento que deverá ser recebido pelo parceiro. Clique na seta para expandi-lo:
Exemplo de payload
{
"entityId": "a1349dde-817a-4913-91d0-84fa2d787755",
"companyKey": "COMPANY_KEY",
"name": "TRANSACTION_WAS_EXPIRED",
"timestamp": "2022-04-25T12:00:02.2180183Z",
"correlationId": "9b76feea-98a0-4001-b2bf-ab83ae57adce",
"context": "Authorization",
"idempotencyKey": "9b76feea-98a0-4001-b2bf-ab83ae57adce",
"metadata": null,
"data": {
"authorizationTransactionId": "a1349dde-817a-4913-91d0-84fa2d787755",
"card": {
"proxy": "0000000000000000000",
"alias": "0921",
"function": "Pre",
"type": null
},
"account": {
"branch": "0001",
"number": "15164",
"bank": {
"ispb": "13140088",
"code": "332",
"name": "Acesso Soluções De Pagamento S.A."
}
},
}
}
CONFIRMATION_WAS_PROCESSED
Este evento sinaliza que a transação foi confirmada parcial ou totalmente.
Descrição do objeto data
do evento
data
do eventoO objeto data
traz detalhes específicos do contexto em que o evento ocorre. Neste caso, o objeto trará os campos de acordo com a tabela:
Nome | Tipo | Descrição |
---|---|---|
account | object | Objeto que contém informações sobre a conta bancária. |
account.branch | string | Número da agência. |
account.number | string | Número da conta. |
account.bank | object | Objeto que contém informações sobre o banco ao qual a conta pertence. |
account.bank.ispb | string | ISPB (Identificador de Sistema de Pagamentos Brasileiro) do banco. |
account.bank.code | string | Código do banco. |
account.bank.name | string | Nome do banco. |
amount | object | Objeto que contém informações sobre o valor da transação. |
amount.value | number | Valor da transação. |
amount.currency | string | Código da moeda com base na ISO - 4217. |
withoutFeeAmount | object | Objeto que contém informações sobre o valor da transação sem taxas. |
withoutFeeAmount.value | number | Valor da transação sem taxas. |
withoutFeeAmount.currency | string | Código da moeda com base na ISO - 4217. |
iofAmount | object | Objeto que contém informações sobre o valor calculado do IOF da transação. |
iofAmount.value | number | Valor calculado do IOF da transação. |
iofAmount.currency | string | Código da moeda com base na ISO - 4217. |
markupAmount | object | Objeto que contém informações sobre o valor calculado do markup da transação. |
markupAmount.value | number | Valor calculado do markup. |
markupAmount.currency | string | Código da moeda com base na ISO - 4217. |
withdrawalFeeAmount | object | Objeto que contém informações sobre o valor da tarifa de saque (somente para transações de saque). |
withdrawalFeeAmount.value | number | Valor da tarifa de saque. |
withdrawalFeeAmount.currency | string | Código da moeda com base na ISO - 4217. |
channel | object | Objeto que contém informações sobre o canal por onde passam os dados recebidos da rede de cartões. |
channel.transactionType | object | Objeto que contém informações sobre o tipo da transação com base na ISO - 8583. |
channel.transactionType.code | string | Código da transação, que pode ser “00”, “01”, ou “20”. |
channel.transactionType.description | string | Descrição do código, que pode ser “purchase” para “00”, “withdraw” para “01” ou “voucher” para “20”. |
channel.numberOfInstallments | number | Quantidade de parcelas da transação. |
channel.settlement | object | Objeto que contém informações sobre o valor da transação sem taxas. |
channel.settlement.value | number | Valor da transação sem taxas. |
channel.settlement.currency | string | Código da moeda com base na ISO - 4217. |
channel.localAmount | object | Objeto que contém informações sobre o valor da transação sem taxas. |
channel.localAmount.value | number | Valor da transação sem taxas. |
channel.localAmount.currency | string | Código da moeda com base na ISO - 4217. |
channel.merchant | object | Objeto que contém informações referentes ao estabelecimento/comerciante (merchant) que aceitou a transação. Seus campos são baseados na ISO-8583. |
channel.merchant.mcc | string | Código mcc da transação. |
channel.merchant.mcg | string | Descrição do tipo do mcc. |
channel.merchant.city | string | Cidade do merchant para identificar parte de sua localização. |
channel.merchant.stateOrCountryCode | string | Código do estado ou do país do merchant para identificar parte da sua localização. |
channel.merchant.state | string | Estado do merchant para identificar parte de sua localização. |
channel.merchant.name | string | Nome do merchant. |
channel.merchant.zipCode | string | Código postal do merchant. |
channel.merchant.terminalId | string | Identificador do terminal do merchant. |
channel.merchant.acquirerCode | string | Código do credenciador. |
channel.merchant.id | string | Identificador do merchant. |
channel.name | string | Nome do canal que iniciou a transação no banco. No contexto do autorizador, o canal será sempre “CARD_NETWORK”. |
channel.mti | string | MTI (Message Type Indicator), código que identifica o tipo da transação. |
channel.processingCode | string | Identificador que indica o tipo de transação, o tipo de conta remetente e o tipo de conta destinatária. |
channel.preAuthorization | boolean | Indica se a transação foi pré-autorizada (true) ou não (false). |
channel.responseCode | String | Código de resposta da bandeira. |
channel.authorizationId | Int64 | Código de autorização da processadora. Importante: este campo somente é retornado em caso de transação de crédito pós-pago. |
channel.transactionTimeStamp | String | Data e hora em que ocorreu a transação, no formato ISO 8601 - UTC. |
channel.passwordPresent | boolean | Indica se a senha do cartão foi informada na autorização (true) ou não (false). |
fees | object | Objeto que contém informações sobre as taxas aplicadas à transação. |
fees.markup | number | Percentual do markup. |
fees.iof | number | Percentual do IOF. |
fees.dollarExchangeRate | object | Objeto que contém informações sobre a cotação atual do dólar, em reais. |
fees.dollarExchangeRate.value | number | Cotação atual do dólar, em reais. |
fees.dollarExchangeRate.currency | string | Código da moeda com base na ISO - 4217. |
authorizationTransactionId | string | Identificador da transação gerado pela plataforma de autorização do Bankly. |
card | object | Objeto que contém informações sobre o cartão utilizado na transação. |
card.proxy | string | Código identificador do cartão. |
card.alias | string | Apelido dado ao cartão. |
card.function | string | Função do cartão, que pode ser “Pre”, “Pos” ou “Debit”. |
card.type | string | Tipo do cartão, que pode ser “Physical” ou “Virtual”. |
card.fourLastDigits | string | Quatro últimos dígitos do cartão. |
clearingDate | string | Data de confirmação processada pela plataforma de autorização do Bankly, no formato ISO 8601 - UTC. |
NotaPara identificar se a transação descrita no evento se trata de uma entrada (cash-in) ou saída (cash-out) de dinheiro, consulte o campo
channel.transactionType.description
.
Payload do evento
O payload abaixo exemplifica a estrutura do evento que deverá ser recebido pelo parceiro. Clique na seta para expandi-lo:
Exemplos de payloads
{
"entityId": "5e12371f-8836-4989-a9cb-956de5c8286d",
"companyKey": "ACESSO",
"name": "CONFIRMATION_WAS_PROCESSED",
"timestamp": "2024-07-25T13:22:41.3153383Z",
"correlationId": "c22fb067-6de2-4d62-a997-6f859877fba9",
"idempotencyKey": "c22fb067-6de2-4d62-a997-6f859877fba9",
"context": "Authorization",
"data": {
"amount": {
"value": 32.0,
"currency": "BRL"
},
"withoutFeeAmount": {
"value": 75.94,
"currency": "BRL"
},
"iofAmount": {
"value": 0.0,
"currency": "BRL"
},
"markupAmount": {
"value": 0.0,
"currency": "BRL"
},
"withdrawalFeeAmount": {
"value": 0.0,
"currency": "BRL"
},
"account": {
"branch": "0001",
"number": "233099",
"bank": {
"ispb": "13140088",
"code": "ACESSO SOLUÇÕES DE PAGAMENTO S.A. - INSTITUIÇÃO DE PAGAMENTO",
"name": "332"
}
},
"channel": {
"numberOfInstallments": 1,
"settlement": {
"value": 5.92,
"currency": "USD"
},
"localAmount": {
"value": 32.0,
"currency": "BRL"
},
"preAuthorization": false,
"passwordPresent": true,
"mti": "0200",
"processingCode": "000000",
"responseCode": "00",
"transactionTimestamp": "2024-04-06T20:31:54Z",
"merchant": {
"mcc": "5411",
"mcg": "Supermarkets",
"city": "TESTE ",
"stateOrCountryCode": "PRY",
"state": "PRY",
"name": "EDITORA NÍSIA FLORESTA",
"zipCode": "6338500000",
"terminalId": "POS62627",
"acquirerCode": "1960021912",
"id": "000062627"
},
"transactionType": {
"code": "00",
"description": "Purchase"
},
"name": "CARD_NETWORK"
},
"authorizationTransactionId": "5e12371f-8836-4989-a9cb-956de5c8286d",
"card": {
"proxy": "2500761000004494174",
"alias": "Apelido",
"function": "Debit",
"type": "Physical",
"fourLastDigits": "8182"
},
"clearingDate": "2024-07-25T13:22:41.3148817Z"
}
}
{
"entityId": "5428c3da-ee76-4fdc-8987-06321219a765",
"companyKey": "MELIUZ_DABACURI",
"name": "CONFIRMATION_WAS_PROCESSED",
"timestamp": "2024-04-18T08:43:13.0410956Z",
"correlationId": "5428c3da-ee76-4fdc-8987-06321219a765",
"idempotencyKey": "5428c3da-ee76-4fdc-8987-06321219a765",
"context": "Authorization",
"data": {
"amount": {
"value": 1,
"currency": "USD"
},
"withoutFeeAmount": {
"value": 1,
"currency": "USD"
},
"iofAmount": {
"value": 3,
"currency": "USD"
},
"markupAmount": {
"value": 0,
"currency": "USD"
},
"withdrawalFeeAmount": {
"value": 0,
"currency": "USD"
},
"account": {
"branch": "0001",
"number": "441977715",
"bank": {
"ispb": "13140088",
"code": "332",
"name": "Acesso Soluções De Pagamento S.A."
}
},
"authorizationTransactionId": "5428c3da-ee76-4fdc-8987-06321219a765",
"channel": {
"transactionType": {
"code": "00",
"description": "Purchase"
},
"numberOfInstallments": 1,
"settlement": {
"value": 1,
"currency": "USD"
},
"localAmount": {
"value": 1,
"currency": "USD"
},
"merchant": {
"mcc": "5411",
"mcg": "Supermarkets",
"city": "FORTALEZA ",
"stateOrCountryCode": "BRA",
"state": "",
"name": "EDITORA NÍSIA FLORESTA",
"zipCode": "",
"terminalId": "TM000018",
"acquirerCode": "998653213",
"id": "8756"
},
"preAuthorization": false,
"passwordPresent": false,
"mti": "0200",
"processingCode": "000000",
"responseCode": "00",
"AuthorizationId": 9854547,
"transactionTimeStamp": "2022-11-09T21:42:02",
"name": "CARD_NETWORK"
},
"fees": {
"markup": 0,
"iof": 0.05,
"dollarExchangeRate": {
"value": 11.8312,
"currency": "USD"
}
},
"card": {
"proxy": "2340281000070698438",
"alias": "Card Physic Pos",
"function": "Pos",
"type": "Physical",
"fourLastDigits": "8313"
},
"clearingDate": "2024-04-18T08:43:13.0410136Z"
}
}
{
"entityId": "afa76a53-e26e-463e-ac86-4fdfdce44c5f",
"companyKey": "ACESSO",
"name": "CONFIRMATION_WAS_PROCESSED",
"timestamp": "2024-07-25T19:34:04.8835543Z",
"correlationId": "afa76a53-e26e-463e-ac86-4fdfdce44c5f",
"idempotencyKey": "afa76a53-e26e-463e-ac86-4fdfdce44c5f",
"context": "Authorization",
"data": {
"amount": {
"value": 20.0,
"currency": "BRL"
},
"withoutFeeAmount": {
"value": 20.0,
"currency": "BRL"
},
"iofAmount": {
"value": 3.0,
"currency": "BRL"
},
"markupAmount": {
"value": 0.0,
"currency": "BRL"
},
"channel": {
"numberOfInstallments": 3,
"settlement": {
"value": 20.0,
"currency": "USD"
},
"localAmount": {
"value": 20.0,
"currency": "BRL"
},
"preAuthorization": true,
"passwordPresent": true,
"mti": "1240",
"processingCode": "013100",
"responseCode": "00",
"authorizationId": 4655646549359358,
"transactionTimestamp": "2024-07-25T19:34:04.662Z",
"merchant": {
"mcc": "5199",
"mcg": "Food",
"city": "Sao Paulo",
"stateOrCountryCode": "BRA",
"state": "BRA",
"name": "EDITORA NÍSIA FLORESTA",
"id": "12314"
},
"transactionType": {
"code": "01",
"description": "Withdrawal"
},
"name": "CARD_NETWORK"
},
"authorizationTransactionId": "afa76a53-e26e-463e-ac86-4fdfdce44c5f",
"card": {
"proxy": "2307271002878379965",
"alias": "stg",
"function": "Pos",
"type": "Physical",
"fourLastDigits": "5046"
},
"clearingDate": "2024-07-25T19:34:04.873388Z"
}
}
{
"entityId": "6c68a8b3-420f-473b-b702-74b5eae44c7d",
"companyKey": "ACESSO",
"name": "CONFIRMATION_WAS_PROCESSED",
"timestamp": "2024-07-25T19:56:15.9603528Z",
"correlationId": "62ee7cde-fbce-41b2-a291-ce055e9d3dad",
"idempotencyKey": "62ee7cde-fbce-41b2-a291-ce055e9d3dad",
"context": "Authorization",
"data": {
"amount": {
"value": 2.0,
"currency": "BRL"
},
"withoutFeeAmount": {
"value": 2.0,
"currency": "BRL"
},
"iofAmount": {
"value": 0.0,
"currency": "BRL"
},
"markupAmount": {
"value": 0.0,
"currency": "BRL"
},
"withdrawalFeeAmount": {
"value": 0.0,
"currency": "BRL"
},
"account": {
"branch": "0001",
"number": "1155",
"bank": {
"ispb": "13140088",
"code": "ACESSO SOLUÇÕES DE PAGAMENTO S.A. - INSTITUIÇÃO DE PAGAMENTO",
"name": "332"
}
},
"channel": {
"numberOfInstallments": 1,
"settlement": {
"value": 2.0,
"currency": "USD"
},
"localAmount": {
"value": 2.0,
"currency": "BRL"
},
"preAuthorization": false,
"passwordPresent": true,
"mti": "0100",
"processingCode": "002000",
"responseCode": "00",
"transactionTimestamp": "2024-07-25T19:55:12.175Z",
"merchant": {
"mcc": "5311",
"mcg": "Department",
"city": "Luxemburg ",
"stateOrCountryCode": "BRA",
"state": "BRA",
"name": "EDITORA NÍSIA FLORESTA",
"zipCode": "1528 ",
"terminalId": "62683744",
"acquirerCode": "548104",
"id": "63215248"
},
"transactionType": {
"code": "00",
"description": "Purchase"
},
"name": "CARD_NETWORK"
},
"authorizationTransactionId": "6c68a8b3-420f-473b-b702-74b5eae44c7d",
"card": {
"proxy": "2228981000002700744",
"alias": "BIN Oito Digitos",
"function": "Pre",
"type": "Physical",
"fourLastDigits": "8549"
},
"clearingDate": "2024-07-25T19:56:15.9602228Z"
}
}
{
"entityId": "8b030ae9-f66f-4ba3-b9fd-cbdea5b831b0",
"companyKey": "ACESSO",
"name": "CONFIRMATION_WAS_PROCESSED",
"timestamp": "2024-07-25T19:44:43.947185Z",
"correlationId": "8b030ae9-f66f-4ba3-b9fd-cbdea5b831b0",
"idempotencyKey": "8b030ae9-f66f-4ba3-b9fd-cbdea5b831b0",
"context": "Authorization",
"data": {
"amount": {
"value": 20.0,
"currency": "BRL"
},
"withoutFeeAmount": {
"value": 20.0,
"currency": "BRL"
},
"iofAmount": {
"value": 3.0,
"currency": "BRL"
},
"markupAmount": {
"value": 0.0,
"currency": "BRL"
},
"channel": {
"numberOfInstallments": 3,
"settlement": {
"value": 20.0,
"currency": "USD"
},
"localAmount": {
"value": 20.0,
"currency": "USD"
},
"preAuthorization": true,
"passwordPresent": true,
"mti": "1240",
"processingCode": "013100",
"responseCode": "00",
"authorizationId": 1697171469461702,
"transactionTimestamp": "2024-07-25T19:44:43.25Z",
"merchant": {
"mcc": "5199",
"mcg": "Food",
"city": "Sao Paulo",
"stateOrCountryCode": "USA",
"state": "USA",
"name": "EDITORA NÍSIA FLORESTA",
"id": "12314"
},
"transactionType": {
"code": "01",
"description": "Withdrawal"
},
"name": "CARD_NETWORK"
},
"fees": {
"markup": 0.05,
"iof": 0.05,
"dollarExchangeRate": {
"value": 11.8312,
"currency": "BRL"
}
},
"authorizationTransactionId": "8b030ae9-f66f-4ba3-b9fd-cbdea5b831b0",
"card": {
"proxy": "2307271002878379965",
"alias": "stg",
"function": "Pos",
"type": "Physical",
"fourLastDigits": "5046"
},
"clearingDate": "2024-07-25T19:44:43.9470769Z"
}
}
{
"entityId": "0ba9b0d3-b49c-4ead-926d-c59301cef2fc",
"companyKey": "ACESSO",
"name": "CONFIRMATION_WAS_PROCESSED",
"timestamp": "2024-07-25T21:22:05.5994689Z",
"correlationId": "941e60c4-238b-41d9-91d7-aeb906430f46",
"idempotencyKey": "941e60c4-238b-41d9-91d7-aeb906430f46",
"context": "Authorization",
"data": {
"amount": {
"value": 5.45,
"currency": "BRL"
},
"withoutFeeAmount": {
"value": 4.98,
"currency": "BRL"
},
"iofAmount": {
"value": 0.22,
"currency": "BRL"
},
"markupAmount": {
"value": 0.25,
"currency": "BRL"
},
"withdrawalFeeAmount": {
"value": 0.0,
"currency": "BRL"
},
"account": {
"branch": "0001",
"number": "1155",
"bank": {
"ispb": "13140088",
"code": "ACESSO SOLUÇÕES DE PAGAMENTO S.A. - INSTITUIÇÃO DE PAGAMENTO",
"name": "332"
}
},
"channel": {
"numberOfInstallments": 1,
"settlement": {
"value": 1.0,
"currency": "USD"
},
"localAmount": {
"value": 1.0,
"currency": "USD"
},
"preAuthorization": false,
"passwordPresent": true,
"mti": "0100",
"processingCode": "002000",
"responseCode": "00",
"transactionTimestamp": "2024-07-25T21:19:35.635Z",
"merchant": {
"mcc": "5311",
"mcg": "Department",
"city": "Luxemburg ",
"stateOrCountryCode": "USA",
"state": "USA",
"name": "TESTE",
"zipCode": "1528 ",
"terminalId": "62683744",
"acquirerCode": "7133380",
"id": "63215248 "
},
"transactionType": {
"code": "00",
"description": "Purchase"
},
"name": "CARD_NETWORK"
},
"fees": {
"markup": 0.0502008032128514056224899598,
"iof": 0.0438,
"dollarExchangeRate": {
"value": 4.97981,
"currency": "BRL"
}
},
"authorizationTransactionId": "0ba9b0d3-b49c-4ead-926d-c59301cef2fc",
"card": {
"proxy": "2228981000002700744",
"alias": "BIN Oito Digitos",
"function": "Pre",
"type": "Physical",
"fourLastDigits": "8549"
},
"clearingDate": "2024-07-25T21:22:05.5992521Z"
}
}
CANCELATION_WAS_PROCESSED
Este evento sinaliza que a transação foi cancelada.
Descrição do objeto data
do evento
data
do eventoO objeto data
traz detalhes específicos do contexto em que o evento ocorre. Neste caso, o objeto trará os campos de acordo com a tabela:
Nome | Tipo | Descrição |
---|---|---|
amount | object | Objeto que contém informações sobre o valor da transação. |
amount.value | string | Valor da transação. |
amount.currency | string | Código da moeda com base na ISO - 4217. |
withoutFeeAmount | object | Objeto que contém informações sobre o valor da transação sem taxas. |
withoutFeeAmount.value | boolean | Valor da transação sem taxas. |
withoutFeeAmount.currency | boolean | Código da moeda com base na ISO - 4217. |
iofAmount | object | Objeto que contém informações sobre o valor calculado do IOF da transação. |
iofAmount.value | number | Valor calculado do IOF da transação. |
IofAmount.currency | string | Código da moeda com base na ISO - 4217. |
markupAmount | object | Objeto que contém informações sobre o valor calculado do markup da transação. |
markupAmount.value | number | Valor calculado do markup. |
markupAmount.currency | string | Código da moeda com base na ISO - 4217. |
withdrawalFeeAmount | object | Objeto que contém informações sobre o valor da tarifa de saque (somente para transações de saque). |
withdrawalFeeAmount.value | number | Valor da tarifa de saque. |
withdrawalFeeAmount.currency | string | Código da moeda com base na ISO - 4217. |
account | object | Objeto que contém informações sobre a conta bancária. |
account.branch | string | Número da agência. |
account.number | string | Número da conta. |
account.bank | object | Objeto que contém informações sobre o banco ao qual a conta pertence. |
account.bank.ispb | string | ISPB (Identificador de Sistema de Pagamentos Brasileiro) do banco. |
account.bank.code | string | Código do banco. |
account.bank.name | string | Nome do banco. |
channel | object | Objeto que contém informações sobre o canal por onde passam os dados recebidos da rede de cartões. |
channel.settlement | object | Objeto que contém informações sobre o valor da transação sem taxas. |
channel.settlement.value | number | Valor da transação sem taxas. |
channel.settlement.currency | string | Código da moeda com base na ISO - 4217. |
channel.localAmount | object | Objeto que contém informações sobre o valor da transação sem taxas. |
channel.localAmount.value | number | Valor da transação sem taxas. |
channel.localAmount.currency | string | Código da moeda com base na ISO - 4217. |
channel.transactionType | object | Objeto que contém informações sobre o tipo da transação com base na ISO - 8583. |
channel.transactionType.code | string | Código da transação, que pode ser “00”, “01”, ou “20”. |
channel.transactionType.description | string | Descrição do código, que pode ser “purchase” para “00”, “withdraw” para “01” ou “voucher” para “20”. |
channel.merchant | object | Objeto que contém informações referentes ao estabelecimento/comerciante (merchant) que aceitou a transação. Seus campos são baseados na ISO-8583. |
channel.merchant.mcc | string | Código mcc da transação. |
channel.merchant.mcg | string | Descrição do tipo do mcc. |
channel.merchant.city | string | Cidade do merchant para identificar parte de sua localização. |
channel.merchant.stateOrCountryCode | String | Código do estado ou do país do merchant para identificar parte da sua localização. |
channel.merchant.state | string | Estado do merchant para identificar parte de sua localização. |
channel.merchant.name | string | Nome do merchant. |
channel.merchant.zipCode | string | Código postal do merchant. |
channel.merchant.terminalId | string | Identificador do terminal do merchant. |
channel.merchant.acquirerCode | string | Código do credenciador. |
channel.merchant.id | string | Identificador do merchant. |
channel.name | string | Nome do canal que iniciou a transação no banco. No contexto do autorizador, o canal será sempre “CARD_NETWORK”. |
channel.numberOfInstallments | number | Quantidade de parcelas da transação. |
channel.mti | string | MTI (Message Type Indicator), código que identifica o tipo da transação. |
channel.processingCode | string | Identificador que indica o tipo de transação, o tipo de conta remetente e o tipo de conta destinatária. |
channel.preAuthorization | boolean | Indica se a transação foi pré-autorizada (true) ou não (false). |
channel.responseCode | string | Código de resposta da bandeira. |
channel.authorizationId | integer | Código de autorização da processadora. Importante: este campo somente é retornado em caso de transação de crédito pós pago. |
channel.transactionTimeStamp | string | Data e hora em que ocorreu a transação, no formato ISO 8601 - UTC. |
channel.passwordPresent | boolean | Indica se a senha do cartão foi informada na autorização (true) ou não (false). |
fees | object | Objeto que contém informações sobre as taxas aplicadas à transação. |
fees.markup | number | Percentual do markup. |
fees.iof | number | Percentual do IOF. |
fees.dollarExchangeRate | object | Objeto que contém informações sobre a cotação atual do dólar, em reais. |
fees.dollarExchangeRate.value | mumber | Cotação atual do dólar, em reais. |
fees.dollarExchangeRate.currency | string | Código da moeda com base na ISO - 4217. |
authorizationTransactionId | string | Identificador da transação gerado pela plataforma de autorização do Bankly. |
card | object | Objeto que contém informações sobre o cartão utilizado na transação. |
card.proxy | string | Código identificador do cartão. |
card.alias | string | Apelido dado ao cartão. |
card.function | string | Função do cartão, que pode ser “Pre”, “Pos” ou “Debit”. |
card.type | string | Tipo do cartão, que pode ser “Physical” ou “Virtual”. |
card.fourLastDigits | string | Quatro últimos dígitos do cartão. |
clearingDate | string | Data de confirmação processada pela plataforma de autorização do Bankly, no formato ISO 8601 - UTC. |
NotaPara identificar se a transação descrita no evento se trata de uma entrada (cash-in) ou saída (cash-out) de dinheiro, consulte o campo
channel.transactionType.description
.
Payload do evento
O payload abaixo exemplifica a estrutura do evento que deverá ser recebido pelo parceiro. Clique na seta para expandi-lo:
Exemplos de payloads
{
"entityId": "f5003716-2a12-447c-930c-801fa2e86eaa",
"companyKey": "ACESSO",
"name": "CANCELATION_WAS_PROCESSED",
"timestamp": "2024-07-25T21:47:21.6757445Z",
"correlationId": "c22fb067-6de2-4d62-a997-6f859877fba9",
"idempotencyKey": "c22fb067-6de2-4d62-a997-6f859877fba9",
"context": "Authorization",
"data": {
"amount": {
"value": 38.9,
"currency": "BRL"
},
"withoutFeeAmount": {
"value": 75.94,
"currency": "BRL"
},
"iofAmount": {
"value": 0.0,
"currency": "BRL"
},
"withdrawalFeeAmount": {
"value": 6.9,
"currency": "BRL"
},
"account": {
"branch": "0001",
"number": "233099",
"bank": {
"ispb": "13140088",
"code": "ACESSO SOLUÇÕES DE PAGAMENTO S.A. - INSTITUIÇÃO DE PAGAMENTO",
"name": "332"
}
},
"channel": {
"numberOfInstallments": 1,
"settlement": {
"value": 5.92,
"currency": "USD"
},
"localAmount": {
"value": 32.0,
"currency": "BRL"
},
"transactionType": {
"code": "00",
"description": "Purchase"
},
"processingCode": "000000",
"mti": "0200",
"preAuthorization": false,
"passwordPresent": true,
"responseCode": "00",
"transactionTimestamp": "2024-04-06T20:31:54Z",
"merchant": {
"mcc": "5411",
"mcg": "Supermarkets",
"city": "TESTE ",
"stateOrCountryCode": "PRY",
"state": "PRY",
"name": "SUP.S6-3 DE FEBRERO ",
"zipCode": "6338500000",
"terminalId": "POS62627 ",
"acquirerCode": "1960021912",
"id": "000062627 "
},
"name": "CARD_NETWORK"
},
"authorizationTransactionId": "f5003716-2a12-447c-930c-801fa2e86eaa",
"card": {
"proxy": "2500761000004494174",
"alias": "Teste LucasC",
"function": "Debit",
"type": "Physical",
"fourLastDigits": "8182"
},
"clearingDate": "2024-07-25T21:47:21.6757429Z"
}
}
{
"entityId": "2b1f56f1-2e5b-4ffa-873c-7a805534afdd",
"companyKey": "ACESSO",
"name": "CANCELATION_WAS_PROCESSED",
"timestamp": "2024-08-02T13:38:39.0004505Z",
"correlationId": "c22fb067-6de2-4d62-a997-6f859877fba9",
"idempotencyKey": "c22fb067-6de2-4d62-a997-6f859877fba9",
"context": "Authorization",
"data": {
"amount": {
"value": 32.27,
"currency": "BRL"
},
"withoutFeeAmount": {
"value": 75.94,
"currency": "BRL"
},
"iofAmount": {
"value": 1.3,
"currency": "BRL"
},
"withdrawalFeeAmount": {
"value": 0.0,
"currency": "BRL"
},
"account": {
"branch": "0001",
"number": "233099",
"bank": {
"ispb": "13140088",
"code": "ACESSO SOLUÇÕES DE PAGAMENTO S.A. - INSTITUIÇÃO DE PAGAMENTO",
"name": "332"
}
},
"channel": {
"numberOfInstallments": 1,
"settlement": {
"value": 5.92,
"currency": "USD"
},
"localAmount": {
"value": 32.0,
"currency": "USD"
},
"transactionType": {
"code": "00",
"description": "Purchase"
},
"processingCode": "000000",
"mti": "0200",
"preAuthorization": false,
"passwordPresent": true,
"responseCode": "00",
"transactionTimestamp": "2024-04-06T20:31:54Z",
"merchant": {
"mcc": "5411",
"mcg": "Supermarkets",
"city": "TESTE ",
"stateOrCountryCode": "PRY",
"state": "PRY",
"name": "SUP.S6-3 DE FEBRERO",
"zipCode": "6338500000",
"terminalId": "POS62627 ",
"acquirerCode": "1960021912",
"id": "000062627 "
},
"name": "CARD_NETWORK"
},
"fees": {
"markup": 0.05,
"iof": 0.0438,
"dollarExchangeRate": {
"value": 4.97981,
"currency": "BRL"
}
},
"authorizationTransactionId": "2b1f56f1-2e5b-4ffa-873c-7a805534afdd",
"card": {
"proxy": "2500761000004494174",
"alias": "Teste LucasC",
"function": "Debit",
"type": "Physical",
"fourLastDigits": "8182"
},
"clearingDate": "2024-07-25T21:56:17.028875Z"
}
}
{
"entityId": "afa76a53-e26e-463e-ac86-4fdfdce44c5f",
"companyKey": "ACESSO",
"name": "CANCELATION_WAS_PROCESSED",
"timestamp": "2024-07-25T19:36:43.3231504Z",
"correlationId": "afa76a53-e26e-463e-ac86-4fdfdce44c5f",
"idempotencyKey": "afa76a53-e26e-463e-ac86-4fdfdce44c5f",
"context": "Authorization",
"data": {
"amount": {
"value": 20.0,
"currency": "BRL"
},
"withoutFeeAmount": {
"value": 20.0,
"currency": "BRL"
},
"iofAmount": {
"value": 3.0,
"currency": "BRL"
},
"channel": {
"numberOfInstallments": 3,
"settlement": {
"value": 20.0,
"currency": "USD"
},
"localAmount": {
"value": 20.0,
"currency": "BRL"
},
"transactionType": {
"code": "00",
"description": "Purchase"
},
"processingCode": "003100",
"mti": "1240",
"preAuthorization": true,
"passwordPresent": false,
"responseCode": "00",
"authorizationId": 4655646549359358,
"transactionTimestamp": "2024-07-25T19:36:42.523Z",
"merchant": {
"mcc": "5199",
"mcg": "Food",
"city": "Sao paulo",
"stateOrCountryCode": "BRA",
"state": "BRA",
"name": "EDITORA NÍSIA FLORESTA",
"id": "213124"
},
"name": "CARD_NETWORK"
},
"authorizationTransactionId": "afa76a53-e26e-463e-ac86-4fdfdce44c5f",
"card": {
"proxy": "2307271002878379965",
"alias": "stg",
"function": "Pos",
"type": "Physical",
"fourLastDigits": "5046"
},
"clearingDate": "2024-07-25T19:36:43.323149Z"
}
}
{
"entityId": "fe059e1d-4c19-4e8f-81a7-acaca66f2811",
"companyKey": "ACESSO",
"name": "CANCELATION_WAS_PROCESSED",
"timestamp": "2024-07-25T19:54:01.8102385Z",
"correlationId": "c595582a-fec3-4cb8-a650-5012c5d96576",
"idempotencyKey": "c595582a-fec3-4cb8-a650-5012c5d96576",
"context": "Authorization",
"data": {
"amount": {
"value": 2.0,
"currency": "BRL"
},
"withoutFeeAmount": {
"value": 2.0,
"currency": "BRL"
},
"iofAmount": {
"value": 0.0,
"currency": "BRL"
},
"withdrawalFeeAmount": {
"value": 0.0,
"currency": "BRL"
},
"account": {
"branch": "0001",
"number": "1155",
"bank": {
"ispb": "13140088",
"code": "ACESSO SOLUÇÕES DE PAGAMENTO S.A. - INSTITUIÇÃO DE PAGAMENTO",
"name": "332"
}
},
"channel": {
"numberOfInstallments": 1,
"settlement": {
"value": 2.0,
"currency": "USD"
},
"localAmount": {
"value": 2.0,
"currency": "BRL"
},
"transactionType": {
"code": "00",
"description": "Purchase"
},
"processingCode": "002000",
"mti": "0100",
"preAuthorization": false,
"passwordPresent": true,
"responseCode": "00",
"transactionTimestamp": "2024-07-25T19:50:58.594Z",
"merchant": {
"mcc": "5311",
"mcg": "Department",
"city": "Luxemburg ",
"stateOrCountryCode": "BRA",
"state": "BRA",
"zipCode": "1528 ",
"name": "EDITORA NÍSIA FLORESTA",
"terminalId": "62683744",
"acquirerCode": "548104",
"id": "63215248 "
},
"name": "CARD_NETWORK"
},
"authorizationTransactionId": "fe059e1d-4c19-4e8f-81a7-acaca66f2811",
"card": {
"proxy": "2228981000002700744",
"alias": "BIN Oito Digitos",
"function": "Pre",
"type": "Physical",
"fourLastDigits": "8549"
},
"clearingDate": "2024-07-25T19:54:01.8102363Z"
}
}
{
"entityId": "8b030ae9-f66f-4ba3-b9fd-cbdea5b831b0",
"companyKey": "ACESSO",
"name": "CANCELATION_WAS_PROCESSED",
"timestamp": "2024-07-25T19:45:29.4326158Z",
"correlationId": "8b030ae9-f66f-4ba3-b9fd-cbdea5b831b0",
"idempotencyKey": "8b030ae9-f66f-4ba3-b9fd-cbdea5b831b0",
"context": "Authorization",
"data": {
"amount": {
"value": 20.0,
"currency": "BRL"
},
"withoutFeeAmount": {
"value": 20.0,
"currency": "BRL"
},
"iofAmount": {
"value": 3.0,
"currency": "BRL"
},
"channel": {
"numberOfInstallments": 3,
"settlement": {
"value": 20.0,
"currency": "USD"
},
"localAmount": {
"value": 20.0,
"currency": "USD"
},
"transactionType": {
"code": "00",
"description": "Purchase"
},
"processingCode": "003100",
"mti": "1240",
"preAuthorization": true,
"passwordPresent": false,
"responseCode": "00",
"authorizationId": 1697171469461702,
"transactionTimestamp": "2024-07-25T19:45:29.116Z",
"merchant": {
"mcc": "5199",
"mcg": "Food",
"city": "Sao paulo",
"stateOrCountryCode": "BRA",
"state": "BRA",
"name": "EDITORA NÍSIA FLORESTA",
"id": "213124"
},
"name": "CARD_NETWORK"
},
"fees": {
"markup": 0.0,
"iof": 0.05,
"dollarExchangeRate": {
"value": 11.8312,
"currency": "BRL"
}
},
"authorizationTransactionId": "8b030ae9-f66f-4ba3-b9fd-cbdea5b831b0",
"card": {
"proxy": "2307271002878379965",
"alias": "stg",
"function": "Pos",
"type": "Physical",
"fourLastDigits": "5046"
},
"clearingDate": "2024-07-25T19:45:29.4326147Z"
}
}
{
"entityId": "0ba9b0d3-b49c-4ead-926d-c59301cef2fc",
"companyKey": "ACESSO",
"name": "CANCELATION_WAS_PROCESSED",
"timestamp": "2024-07-25T21:23:25.5164584Z",
"correlationId": "941e60c4-238b-41d9-91d7-aeb906430f46",
"idempotencyKey": "941e60c4-238b-41d9-91d7-aeb906430f46",
"context": "Authorization",
"data": {
"amount": {
"value": 5.45,
"currency": "BRL"
},
"withoutFeeAmount": {
"value": 4.98,
"currency": "BRL"
},
"iofAmount": {
"value": 0.22,
"currency": "BRL"
},
"withdrawalFeeAmount": {
"value": 0.0,
"currency": "BRL"
},
"account": {
"branch": "0001",
"number": "1155",
"bank": {
"ispb": "13140088",
"code": "ACESSO SOLUÇÕES DE PAGAMENTO S.A. - INSTITUIÇÃO DE PAGAMENTO",
"name": "332"
}
},
"channel": {
"numberOfInstallments": 1,
"settlement": {
"value": 1.0,
"currency": "USD"
},
"localAmount": {
"value": 1.0,
"currency": "USD"
},
"transactionType": {
"code": "00",
"description": "Purchase"
},
"processingCode": "002000",
"mti": "0100",
"preAuthorization": false,
"passwordPresent": true,
"responseCode": "00",
"transactionTimestamp": "2024-07-25T21:19:35.635Z",
"merchant": {
"mcc": "5311",
"mcg": "Department",
"city": "Luxemburg ",
"stateOrCountryCode": "USA",
"state": "USA",
"name": "EDITORA NÍSIA FLORESTA",
"zipCode": "1528 ",
"terminalId": "62683744",
"acquirerCode": "7133380",
"id": "63215248 "
},
"name": "CARD_NETWORK"
},
"fees": {
"markup": 0.0502008032128514056224899598,
"iof": 0.0438,
"dollarExchangeRate": {
"value": 4.97981,
"currency": "BRL"
}
},
"authorizationTransactionId": "0ba9b0d3-b49c-4ead-926d-c59301cef2fc",
"card": {
"proxy": "2228981000002700744",
"alias": "BIN Oito Digitos",
"function": "Pre",
"type": "Physical",
"fourLastDigits": "8549"
},
"clearingDate": "2024-07-25T21:23:25.5164544Z"
}
}
VOUCHER_WAS_PROCESSED
Este evento sinaliza que o voucher (crédito) foi lançado na conta do cliente.
Descrição do objeto data
do evento
data
do eventoO objeto data
traz detalhes específicos do contexto em que o evento ocorre. Neste caso, o objeto trará os campos de acordo com a tabela:
Nome | Tipo | Descrição |
---|---|---|
amount | object | Objeto que contém informações sobre o valor da transação. |
amount.value | number | Valor da transação. |
amount.currency | string | Código da moeda com base na ISO - 4217. |
withoutFeeAmount | object | Objeto que contém informações sobre o valor da transação sem taxas. |
withoutFeeAmount.value | number | Valor da transação sem taxas. |
withoutFeeAmount.currency | string | Código da moeda com base na ISO - 4217. |
iofAmount | object | Objeto que contém informações sobre o valor calculado do IOF da transação. |
iofAmount.value | number | Valor calculado do IOF da transação. |
iofAmount.currency | string | Código da moeda com base na ISO - 4217. |
markupAmount | object | Objeto que contém informações sobre o valor calculado do markup da transação. |
markupAmount.value | number | Valor calculado do markup. |
markupAmount.currency | string | Código da moeda com base na ISO - 4217. |
withdrawalFeeAmount | object | Objeto que contém informações sobre o valor da tarifa de saque (somente para transações de saque). |
withdrawalFeeAmount.value | number | Valor da tarifa de saque. |
withdrawalFeeAmount.currency | string | Código da moeda com base na ISO - 4217. |
account | object | Objeto que contém informações sobre a conta bancária. |
account.branch | string | Número da agência. |
account.number | string | Número da conta. |
account.bank | object | Objeto que contém informações sobre o banco ao qual a conta pertence. |
account.bank.ispb | string | ISPB (Identificador de Sistema de Pagamentos Brasileiro) do banco. |
account.bank.code | string | Código do banco. |
account.bank.name | string | Nome do banco. |
channel | object | Objeto que contém informações sobre o canal por onde passam os dados recebidos da rede de cartões. |
channel.transactionType | object | Objeto que contém informações sobre o tipo da transação com base na ISO - 8583. |
channel.transactionType.code | string | Código da transação, que pode ser “00”, “01”, ou “20”. |
channel.transactionType.description | string | Descrição do código, que pode ser “purchase” para “00”, “withdraw” para “01” ou “voucher” para “20”. |
channel.numberOfInstallments | integer | Quantidade de parcelas da transação. |
channel.authorizationCode | string | Identificador da transação da rede do cartão. |
channel.entryMode | object | Objeto que contém informações sobre o modo de entrada do cartão. |
channel.entryMode.code | string | Código do modo de entrada com base na ISO - 8583. |
channel.entryMode.description | string | Descrição do modo de entrada. |
channel.retrievalReferenceNumber | string | Identificador de transação da rede do cartão. |
channel.merchant | object | Objeto que contém informações referentes ao estabelecimento/comerciante (merchant) que aceitou a transação. Seus campos são baseados na ISO-8583. |
channel.merchant.mcc | string | Código mcc da transação. |
channel.merchant.mcg | string | Descrição do tipo do mcc. |
channel.merchant.city | string | Cidade do merchant para identificar parte de sua localização. |
channel.merchant.stateOrCountryCode | string | Código do estado ou do país do merchant para identificar parte da sua localização. |
channel.merchant.state | string | Estado do merchant para identificar parte de sua localização |
channel.merchant.name | string | Nome do merchant. |
channel.merchant.zipCode | string | Código postal do merchant. |
channel.merchant.terminalId | string | Identificador do terminal do merchant. |
channel.merchant.acquirerCode | string | Código do credenciador. |
channel.merchant.id | string | Identificador do merchant. |
channel.settlement | object | Objeto que contém informações sobre o valor da transação sem taxas. |
channel.settlement.value | number | Valor da transação sem taxas. |
channel.settlement.currency | string | Código da moeda com base na ISO - 4217. |
channel.localAmount | object | Objeto que contém informações sobre o valor da transação sem taxas. |
channel.localAmount.value | number | Valor da transação sem taxas. |
channel.localAmount.currency | string | Código da moeda com base na ISO - 4217. |
channel.name | string | Nome do canal que iniciou a transação no banco. No contexto do autorizador, o canal será sempre “CARD_NETWORK”. |
channel.mti | string | MTI (Message Type Indicator), código que identifica o tipo da transação. |
channel.processingCode | string | Identificador que indica o tipo de transação, o tipo de conta remetente e o tipo de conta destinatária. |
channel.preAuthorization | boolean | Indica se a transação foi pré-autorizada (true) ou não (false). |
channel.passwordPresent | boolean | Indica se a senha do cartão foi informada na autorização (true) ou não (false). |
channel.responseCode | string | Código de resposta da bandeira. |
channel.authorizationId | integer | Código de autorização da processadora. Importante: este campo somente é retornado em caso de transação de crédito pós pago. |
channel.transactionTimeStamp | string | Data e hora em que ocorreu a transação, no formato ISO 8601 - UTC. |
fees | object | Objeto que contém informações sobre as taxas aplicadas à transação. |
fees.markup | number | Percentual do markup. |
fees.iof | number | Percentual do IOF. |
fees.dollarExchangeRate | object | Objeto que contém informações sobre a cotação atual do dólar, em reais. |
fees.dollarExchangeRate.value | number | Cotação atual do dólar, em reais. |
fees.dollarExchangeRate.currency | string | Código da moeda com base na ISO-4217. |
authorizationTransactionId | string | Identificador da transação gerado pela plataforma de autorização do Bankly. |
card | object | Objeto que contém informações sobre o cartão utilizado na transação. |
card.proxy | string | Código identificador do cartão. |
card.alias | string | Apelido dado ao cartão. |
card.function | string | Função do cartão, que pode ser “Pre”, “Pos” ou “Debit”. |
card.type | string | Tipo do cartão, que pode ser “Physical” ou “Virtual”. |
card.fourLastDigits | string | Quatro últimos dígitos do cartão. |
account | object | Objeto que contém informações sobre a conta bancária. |
account.branch | string | Número da agência. |
account.number | string | Número da conta. |
account.bank | object | Objeto que contém informações sobre o banco ao qual a conta pertence. |
account.bank.ispb | string | ISPB (Identificador de Sistema de Pagamentos Brasileiro) do banco |
account.bank.code | string | Código do banco. |
account.bank.name | string | Nome do banco. |
clearingDate | string | Data de confirmação processada pela plataforma de autorização do Bankly, no formato ISO 8601 - UTC. |
Payload do evento
O payload abaixo exemplifica a estrutura do evento que deverá ser recebido pelo parceiro. Clique na seta para expandi-lo:
Exemplos de payloads
{
"entityId": "afa76a53-e26e-463e-ac86-4fdfdce44c5f",
"companyKey": "ACESSO",
"name": "VOUCHER_WAS_PROCESSED",
"timestamp": "2024-07-25T19:38:43.3377561Z",
"correlationId": "afa76a53-e26e-463e-ac86-4fdfdce44c5f",
"idempotencyKey": "afa76a53-e26e-463e-ac86-4fdfdce44c5f",
"context": "Authorization",
"data": {
"amount": {
"value": 20.0,
"currency": "BRL"
},
"withoutFeeAmount": {
"value": 20.0,
"currency": "BRL"
},
"iofAmount": {
"value": 0.0,
"currency": "BRL"
},
"markupAmount": {
"value": 0.0,
"currency": "BRL"
},
"channel": {
"numberOfInstallments": 3,
"authorizationCode": "5672384159793536",
"entryMode": {
"description": "EletronicCommerceSecureWithUCAF"
},
"retriavelReferenceNumber": "5672384159793536",
"merchant": {
"mcc": "5199",
"mcg": "Food",
"city": "sao paulo",
"stateOrCountryCode": "BRA",
"state": "BRA",
"name": "EDITORA NÍSIA FLORESTA",
"id": "213445214"
},
"settlement": {
"value": 20.0,
"currency": "USD"
},
"localAmount": {
"value": 20.0,
"currency": "BRL"
},
"processingCode": "20",
"mti": "1240",
"preAuthorization": true,
"passwordPresent": false,
"responseCode": "00",
"authorizationId": 4655646549359358,
"transactionTimestamp": "2024-07-25T19:38:41.304Z",
"transactionType": {
"code": "20",
"description": "Voucher"
},
"name": "CARD_NETWORK"
},
"authorizationTransactionId": "afa76a53-e26e-463e-ac86-4fdfdce44c5f",
"card": {
"proxy": "2307271002878379965",
"alias": "stg",
"function": "Pos",
"type": "Physical",
"fourLastDigits": "5046"
},
"clearingDate": "2024-07-25T19:38:43.3376225Z"
}
}
{
"entityId": "fa5c09c9-1ace-40cd-ae18-c2d0d3d1580c",
"companyKey": "ACESSO",
"name": "VOUCHER_WAS_PROCESSED",
"timestamp": "2024-07-03T21:37:40.5122194Z",
"correlationId": "4bc5ff16-6ad7-4c82-92a4-4a2f0506a9dc",
"idempotencyKey": "4bc5ff16-6ad7-4c82-92a4-4a2f0506a9dc",
"context": "Authorization",
"data": {
"amount": {
"value": 1.0,
"currency": "BRL"
},
"withoutFeeAmount": {
"value": 1.0,
"currency": "BRL"
},
"iofAmount": {
"value": 0.0,
"currency": "BRL"
},
"markupAmount": {
"value": 0.0,
"currency": "BRL"
},
"withdrawalFeeAmount": {
"value": 0.0,
"currency": "BRL"
},
"account": {
"branch": "0001",
"number": "1155",
"bank": {
"ispb": "13140088",
"code": "332",
"name": "ACESSO SOLUÇÕES DE PAGAMENTO S.A. - INSTITUIÇÃO DE PAGAMENTO"
}
},
"channel": {
"numberOfInstallments": 1,
"authorizationCode": "acfcd937-f9fd-4e5b-9ad0-8d143a6aa071",
"entryMode": {
"code": "600450S99111",
"description": "Unknown"
},
"retriavelReferenceNumber": "acfcd937-f9fd-4e5b-9ad0-8d143a6aa071",
"merchant": {
"mcc": "5311",
"mcg": "Department",
"city": "Luxemburg ",
"stateOrCountryCode": "BRA",
"state": "BRA",
"name": "Editora Nísia Floresta",
"zipCode": "1528 ",
"terminalId": "62683744",
"acquirerCode": "728384008",
"id": "63215248 "
},
"settlement": {
"value": 1.0,
"currency": "USD"
},
"localAmount": {
"value": 1.0,
"currency": "BRL"
},
"processingCode": "002000",
"mti": "0100",
"preAuthorization": false,
"passwordPresent": true,
"responseCode": "00",
"transactionTimestamp": "2024-07-03T21:36:53.894Z",
"transactionType": {
"code": "20",
"description": "Voucher"
},
"name": "CARD_NETWORK"
},
"authorizationTransactionId": "fa5c09c9-1ace-40cd-ae18-c2d0d3d1580c",
"card": {
"proxy": "2228981000002700744",
"alias": "BIN Oito Digitos",
"function": "Pre",
"type": "Physical",
"fourLastDigits": "8549"
},
"clearingDate": "2024-07-03T21:37:40.5120981Z"
}
{
"entityId": "8b030ae9-f66f-4ba3-b9fd-cbdea5b831b0",
"companyKey": "ACESSO",
"name": "VOUCHER_WAS_PROCESSED",
"timestamp": "2024-07-25T19:46:26.1525107Z",
"correlationId": "8b030ae9-f66f-4ba3-b9fd-cbdea5b831b0",
"idempotencyKey": "8b030ae9-f66f-4ba3-b9fd-cbdea5b831b0",
"context": "Authorization",
"data": {
"amount": {
"value": 20.0,
"currency": "BRL"
},
"withoutFeeAmount": {
"value": 20.0,
"currency": "BRL"
},
"iofAmount": {
"value": 0.0,
"currency": "BRL"
},
"markupAmount": {
"value": 0.0,
"currency": "BRL"
},
"channel": {
"numberOfInstallments": 3,
"authorizationCode": "5672384159793536",
"entryMode": {
"description": "EletronicCommerceSecureWithUCAF"
},
"retriavelReferenceNumber": "5672384159793536",
"merchant": {
"mcc": "5199",
"mcg": "Food",
"city": "sao paulo",
"stateOrCountryCode": "BRA",
"state": "BRA",
"name": "EDITORA NÍSIA FLORESTA",
"id": "213445214"
},
"settlement": {
"value": 20.0,
"currency": "USD"
},
"localAmount": {
"value": 20.0,
"currency": "USD"
},
"processingCode": "20",
"mti": "1240",
"preAuthorization": true,
"passwordPresent": false,
"responseCode": "00",
"authorizationId": 1697171469461702,
"transactionTimestamp": "2024-07-25T19:46:25.318Z",
"transactionType": {
"code": "20",
"description": "Voucher"
},
"name": "CARD_NETWORK"
},
"fees": {
"markup": 0.0,
"iof": 0.0,
"dollarExchangeRate": {
"value": 11.8312,
"currency": "BRL"
}
},
"authorizationTransactionId": "8b030ae9-f66f-4ba3-b9fd-cbdea5b831b0",
"card": {
"proxy": "2307271002878379965",
"alias": "stg",
"function": "Pos",
"type": "Physical",
"fourLastDigits": "5046"
},
"clearingDate": "2024-07-25T19:46:26.1523804Z"
}
}
{
"entityId": "f7df0241-ae23-45f6-ac2a-9d3fc3ad7032",
"companyKey": "ACESSO",
"name": "VOUCHER_WAS_PROCESSED",
"timestamp": "2024-07-25T21:28:27.5182091Z",
"correlationId": "4bc5ff16-6ad7-4c82-92a4-4a2f0506a9dc",
"idempotencyKey": "4bc5ff16-6ad7-4c82-92a4-4a2f0506a9dc",
"context": "Authorization",
"data": {
"amount": {
"value": 1.0,
"currency": "BRL"
},
"withoutFeeAmount": {
"value": 4.98,
"currency": "BRL"
},
"iofAmount": {
"value": 0.22,
"currency": "BRL"
},
"markupAmount": {
"value": 0.25,
"currency": "BRL"
},
"withdrawalFeeAmount": {
"value": 0.0,
"currency": "BRL"
},
"account": {
"branch": "0001",
"number": "1155",
"bank": {
"ispb": "13140088",
"code": "ACESSO SOLUÇÕES DE PAGAMENTO S.A. - INSTITUIÇÃO DE PAGAMENTO",
"name": "332"
}
},
"channel": {
"numberOfInstallments": 1,
"authorizationCode": "397c88c2-1235-4a93-baec-1db19de03ee7",
"entryMode": {
"code": "600450S99111",
"description": "Unknown"
},
"retriavelReferenceNumber": "397c88c2-1235-4a93-baec-1db19de03ee7",
"merchant": {
"mcc": "5311",
"mcg": "Department",
"city": "Luxemburg ",
"stateOrCountryCode": "USA",
"state": "USA",
"name": "EDITORA NÍSIA FLORESTA",
"zipCode": "1528 ",
"terminalId": "62683744",
"acquirerCode": "7133380",
"id": "63215248 "
},
"settlement": {
"value": 1.0,
"currency": "USD"
},
"localAmount": {
"value": 1.0,
"currency": "USD"
},
"processingCode": "002000",
"mti": "0100",
"preAuthorization": false,
"passwordPresent": true,
"responseCode": "00",
"transactionTimestamp": "2024-07-25T21:27:38.607Z",
"transactionType": {
"code": "20",
"description": "Voucher"
},
"name": "CARD_NETWORK"
},
"fees": {
"markup": 0.0502008032128514056224899598,
"iof": 0.0438,
"dollarExchangeRate": {
"value": 4.97981,
"currency": "BRL"
}
},
"authorizationTransactionId": "f7df0241-ae23-45f6-ac2a-9d3fc3ad7032",
"card": {
"proxy": "2228981000002700744",
"alias": "BIN Oito Digitos",
"function": "Pre",
"type": "Physical",
"fourLastDigits": "8549"
},
"clearingDate": "2024-07-25T21:28:27.517619Z"
}
}
ImportanteO objeto
account
é retornado apenas para cartões vinculados a uma conta. Para cartões de crédito puropós-pago, esse objeto não é exibido.
Exemplos de conteúdo do campo wallet
Código | Descrição |
---|---|
101 | MasterpassByMastercard |
103 | ApplePay |
216 | GooglePay |
217 | SamsungPay |
327 | MerchantTokenizationProgram |
0 | Unknown |
00 | Unknown |
Motivos para uma transação negada (deniedRules
)
deniedRules
)O evento de autorização TRANSACTION_WAS_PROCESSED traz o campo deniedRules
, que pode conter os seguintes motivos de negação:
Bankly
Motivo | Descrição |
---|---|
NOT_ALLOWED_ADVICE_FOR_DENIED_TRANSACTION_HOLD | A reversão por falha sistêmica não foi permitida porque a autorização foi negada. |
OPERATION_NOT_IMPLEMENTED | A interpretação da requisição recebida não resultou em nenhuma operação válida (autorização, advice ou reversão). |
DUPLICATED_TRANSACTION | Transação duplicada. |
TRANSACTION_NOT_EXISTS | Transação não existe. |
BLOCKED_BY_CARD_INTEGRATION | Erro de comunicação interna com o serviço de cartão. |
NOT_ALLOWED_WITHDRAWAL | Não é permitido saque. |
NOT_ALLOWED_PURCHASE_INTERNATIONAL | Não é permitida compra internacional. |
NOT_ALLOWED_PURCHASE_ONLINE | Não é permitida compra online. |
NOT_ALLOWED_PURCHASE_PHYSICAL | Não é permitida compra física. |
NOT_ALLOWED_PRE_AUTHORIZATION | Não é permitida pré-autorização. |
NOT_ALLOWED_MORE_THAN_ONE_INSTALLMENT | Não é permitido parcelamento. |
CONSTITUTION_NOT_FOUND | Erro interno na consulta de configurações do cartão. |
NOT_ALLOWED_CONTACTLESS | Não é permitido contactless. |
NOT_ALLOWED_MCC | MCC não permitido. |
NOT_ALLOWED_CARD_NOT_VALID | Cartão não ativo. |
NOT_ALLOWED_CARD_LOCKED | Cartão bloqueado. |
NOT_ALLOWED_CARD_CANCELED | Cartão cancelado. |
NOT_ALLOWED_CARD_IS_BUILDING | Cartão ainda em processo de impressão. |
NOT_ALLOWED_REVERSAL_AMOUNT_GREATER_THAN_ORIGINAL_AMOUNT | Reversão não permitida, pois o valor é maior que o original. |
NOT_ALLOWED_REVERSAL_FOR_ALREADY_PROCESSED_TRANSACTION_IN_SECOND_INSTANCE | Não é permitida a reversão para a transação já conciliada. |
NOT_ALLOWED_PARTIAL_WITHDRAWAL_REVERSAL | Não é permitida a reversão de saque parcial. |
BLOCKED_BY_CORE_BANK_VALIDATION | Falha na integração com core bancário. |
BLOCKED_BY_LIMIT_VALIDATION | Bloqueado por validação de limite de quantidade de transações ou montante por CPF por ciclo (transacional, diário ou mensal). |
BLOCKED_BY_RISK_ANALYSIS | Bloqueado para análise de risco (enviado em transações pré-pagas). |
BLOCKED_BY_RISK_ANALYSIS_AND_LIMIT_VALIDATION | Bloqueado por análise de risco e validação de limite. |
INVALID_OPERATION | A compra foi passada em uma operação (débito ou crédito) não permitida. |
NOT_ALLOWED_CARD_WITH_STATUS_CREATED | Cartão com status de Criação. |
NOT_ALLOWED_CARD_WITH_STATUS_BLOCKED | Cartão com status Bloqueado. |
NOT_ALLOWED_CARD_WITH_STATUS_WARNING | Cartão com status de Atenção. |
NOT_ALLOWED_CARD_WITH_STATUS_CANCELLED_OR_CLIENTORDER | Cartão com status Cancelado. |
NOT_ALLOWED_CARD_WITH_STATUS_FRAUD | Cartão com status de Fraude. |
NOT_ALLOWED_CARD_WITH_STATUS_LOST | Cartão com status Perdido. |
NOT_ALLOWED_CARD_WITH_STATUS_ROBBED_OR_THEFT | Cartão com status Roubado. |
NOT_ALLOWED_CARD_WITH_STATUS_DELETED | Cartão com status Excluído. |
NOT_ALLOWED_CARD_WITH_STATUS_UNRECEIVED | Cartão com status Não Recebido. |
NOT_ALLOWED_CARD_WITH_STATUS_INOPERATIVE | Cartão com status Inoperante. |
NOT_ALLOWED_PURCHASE_WITH_CURRENCY_UNMATCH_COUNTRY | A compra foi realizada em BRL, mas o estabelecimento é internacional. |
NOT_ALLOWED_CARD_WITH_STATUS_OTHER | Cartão com status Outros. |
TRANSACTION_IS_NOT_ON_HOLD | Transação já revertida. |
NOT_ALLOWED_REVERSAL_CURRENCY_UNMATCH_ORIGINAL_CURRENCY | Moeda de reversão diferente da utilizada na autorização. |
Core bancário
Motivo | Descrição |
---|---|
INSUFFICIENT_BALANCE | Saldo insuficiente. |
AUTHORIZATION_HOLD_NOT_FOUND | Erro ao tentar reverter uma autorização não efetuada. |
WITHDRAWAL_LIMIT_EXCEEDED | O limite de retirada de dinheiro no core bancário foi excedido. |
CORE_BANK_INTEGRATION_ERROR | Erro ao integrar com o core bancário. |
Processadora
Motivo | Descrição |
---|---|
INVALID_PASSWORD | A senha informada na compra/saque não é válida. |
PAN_NOT_FOUND_IN_PCI_DATABASE | Cartão não encontrado pela processadora. |
INVALID_EXPIRATION_DATE | Data de expiração inválida. |
NOT_ALOWED_PURCHASE_WITH_STRIPE_CARD | Não é permitido passar a compra com a tarja do cartão. |
INVALID_ENTRY_MODE | Não é permitido passar a compra com a tarja do cartão, pois a máquina só aceita chip. |
CVV_VALIDATION_WITH_SAFETY_AUTHENTICATION_MODE_VALIDATION | CVV inválido. |
UNSAFETY_TRANSACTION_WITHOUT_VALIDATION_METHOD | Não foi informado nenhum dado de segurança, no momento da transação. |
CVV_VALIDATION_WITH_EXPIRATION_DATE_VALIDATION | Cartão temporário utilizado após o término do seu prazo de vida. |
ANTI_FRAUD_VALIDATION | Transação pós-paga negada no antifraude do Bankly. |
CANCEL_REQUEST_UNMATCH_ORIGINAL_TRANSACTION | Transação original não encontrada na processadora. |
LIMIT_EXCEEDED | Limite da processadora excedido. |
TIMEOUT | Tempo de comunicação expirado. |
COMUNICATION_FAIL | Comunicação indisponível. |
CRIPTOGRAM_VALIDATION_HSM | Falha na validação de segurança do criptograma. |
OBSOLET_CARDHOLDER_VALIDATION | Método de validação do usuário é obsoleto. |
INVALID_OPERATION_FOR_THE_PROGRAM_OR_ACCOUNT | Não é permitido o parcelamento de compra com cartão de débito ou crédito pré. |
NOT_ALOWED_TRANSACTION_DATE_BIGGER_THAN_CARD_EXPIRATION_DATE | Cartão expirado. |
RETRY_QUANTITY_EXCEEDED | Número de tentativas de senha foi excedido. |
ATC | Discrepância entre o ATC (Application Transaction Counter) do chip e do autorizador. |
NOT_ALLOWED_PURCHASE_FOR_BLOCKED_ACCOUNT | Conta bloqueada. |
CRIPTOGRAM_VALIDATION_PER_ENTRY_MODE | Criptograma não enviado para o modo de entrada escolhido. |
ANTI_FRAUD_GENERIC_ERROR | Falha na análise de risco da transação de crédito pós-pago. |
ANTI_FRAUD_TIEMOUT | Tempo de comunicação expirado na análise de risco da transação crédito pós pago. |
Código do modo de entrada (entryMode
)
entryMode
)code | description | Descrição |
---|---|---|
00 | Unknown | Modo de entrada do PAN desconhecido. |
01 | Manual | Entrada do PAN manual. |
02 | MagneticStripe | Entrada automática do PAN via leitura da tarja magnética. Para transações Plus, este código também significa que o conteúdo exato da faixa 2 está incluído e a verificação de CVV é possível. |
03 | BarCodeReader | Entrada automática via leitor de código de barras. |
04 | OCR | Entrada automática de PAN via leitor óptico de caracteres (OCR). |
05 | Chip | Entrada automática de PAN via chip. |
06 | ContactlessObsolete | Contactless obsoleto. |
07 | ContactlessMChip | Entrada automática de PAN via M/Chip sem contato. |
09 | EletronicCommerce | Entrada de PAN/Token via comércio eletrônico contendo criptograma DSRP em DE 55 (Integrated Circuit Card ] Sys System-Related Data). |
10 | CredentialOnFile | Credencial em arquivo. |
79 | HybridTerminalFailedConnection | Um terminal híbrido com conexão online com o adquirente falhou no envio de uma transação de chip fallback (em que DE 22, subcampo 1 = 80) ao emissor. |
80 | ChipCapableTerminal | O cartão com chip não foi capaz de processar/leitura da tarja magnética padrão. |
81 | EletronicCommerceSecureWithUCAF | Entrada de PAN/Token via comércio eletrônico com opcional Identity Check-AAV ou criptograma DSRP em UCAF. |
82 | Server | Entrada automática de PAN via servidor (sistema emissor, adquirente ou fornecedor terceirizado). |
90 | MagneticStripeFullTrackData | A tarja magnética lê e extrai o conteúdo da Faixa 1 ou Faixa 2 incluída (a verificação CVV é possível). |
91 | ContactlessMagneticStripe | Entrada automática do número da conta via tarja magnética sem contato. |
95 | Visa | Apenas Visa – Chip com CVV não confiável. |
NotaOs valores de
entryMode
descritos na tabela acima são provenientes da bandeira do cartão e podem sofrer alterações e/ou acréscimos.
Updated 17 days ago